请大神帮忙看一下这个电路
时间:10-02
整理:3721RD
点击:
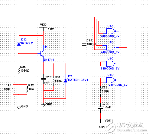
请问这个电路怎么工作啊,有什么低级错误吗,初学者,请大家帮帮忙。
我感觉总体是振荡电路,三极管部分和74HC00一起作用,产生波形。但是模拟的时候什么信号也没有,请大家帮忙解决一下,谢谢了
我感觉总体是振荡电路,三极管部分和74HC00一起作用,产生波形。但是模拟的时候什么信号也没有,请大家帮忙解决一下,谢谢了

先检查一下你三极管的静态工作点正确吗 看看3个极电压正确吗,不是振荡电路,震荡电路需要反馈路线,你这个那一条是反馈路线
