求助!drv8302输出不稳定!
时间:10-02
整理:3721RD
点击:
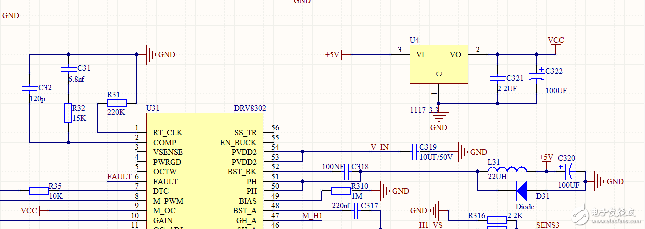
如图! V_IN 输入16V,输出14V至U4的输入端。

那就不晓得你为什么了,输出14V是因为降压电路都没工作,通过内部一个管子压降出来了,你确认sense端电阻接了,然后换了一颗芯片了?
求大神啊!
明明跟说明书上的一样。为啥就是不稳压~~~~~~~~~

跪求大神~!
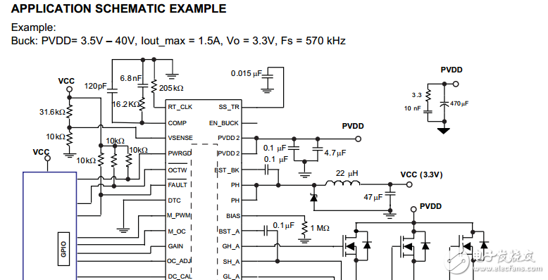
大哥,你手册也不看,软启动管脚也不接电容,VSENSE也没电阻分压,它哪里知道你要几V输出的
这个稳压输出是否正常呀 看着U4咋是3。3v形式的
哥~~板子上接了,还是不行啊。输出电压还是比输入低2V左右
你说接了么就不应该,可以量下EN_BUCK是不是高电平
哥!是高电平!
U4是稳压输出没错,但U4的输入不稳
!谢谢哥!重新搭了一个电路,稳到5.1V了!
这个可以采用分段断开排除法呀
恩恩,我按照IC资料那,又重新搭了一个电路,只搭输出电压部分,经过几番测试和验证,还有楼上那位大哥的简述,终于稳压输出了。可以确定电路是没问题的情况下,把IC拆下来,又装回去,又不行了,我现在有点怀疑IC是不是坏了,或者假货,用风枪300度吹过的几个IC没有稳压输出。所以现在只能等新的IC回来再去测试
先回复再看
奥,BUCK没有反馈
