请教差分运放的分析
时间:10-02
整理:3721RD
点击:
file:///C:\Users\Administrator\AppData\Roaming\Tencent\Users\21905069\QQ\WinTemp\RichOle\58]M_4PXD}2G2M7WE$E_~YD.png
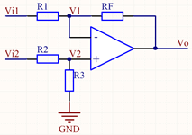
麻烦哪位高手用虚短和虚断的方式帮我分析下这个差分比例放大电路的放大系数,Vi+和Vi-接的是电桥
麻烦哪位高手用虚短和虚断的方式帮我分析下这个差分比例放大电路的放大系数,Vi+和Vi-接的是电桥这个才是完整的差分放大器

小编你的图有错误 楼上的坛友已经给你搞定了 这个分析模电基础上面有详细资料的
教科书上运放貌似三种分析方法 结点电压方程解参数 反馈电路方式解参数 虚短虚段方式
既然自己知道虚短虚断,那为啥自己不去做呢?你们难吗?
同、反相输入的电阻没有,怎么分析呀。二楼的图才是对的。分析时,将输入端,分别对地对接,然后用虚短、虚断对电路进行分析,输出进行叠加就可以了
根据虚断,可知通过R1和RF的电流相等,同样通过R2和R3的电流也相等,即
(Vil-V1)/R1=(V1-Vo)/RF a式 (Vi2-V2)/R2=V2/R3 b式
根据虚短,V1=V2,c式,然后把这abc三个式可解
