输出的波形频率为5.45KHZ左右 但是为什么波形会被一个工频信号调制了额?急急急
时间:10-02
整理:3721RD
点击:
我输出的波形频率为5.45KHZ左右 但是为什么波形会被一个工频信号调制了额?我用的是同轴线接的,地线都是接触完好的。我只要把电路板动几下,波形又正常了,缩小分辨率,发现没有了工频信号。请问这是什么原因呢?真心求解答T.T 急急急!
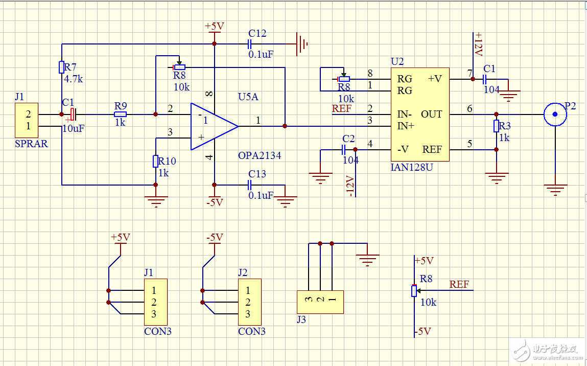
原理图

输出信号

输出信号

干扰信号看起来不像50Hz啊,被干扰了呗。应该不是动下板子,可能用手摸板子的地就会好。共地先查看看
板子问题吧
没看懂你的原理图是啥个意思,一会用正负5V,一会用正负12V
简单说是一个拾音电路两级放大,我测的时候电源都是用的+-5V
