求助帮忙分析一个电源电路
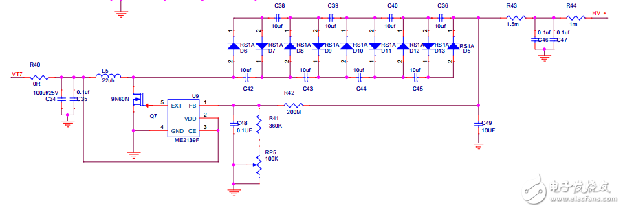
升压电路

信号正给C38 充电,信号负,C38给C 42充电;之后 信号正 电源和C38一起给C39充电,信号负,C38给C 43充电 ;;之后 信号正 电源和C38和C39一起给C40充电,。 二极管和电容倍压整流,,提升电压;;;这种电路带负载能力有限,,,输出电压波动较大,适合负载较小的地方。
ME2139系列是采用CMOS升压型开关稳压器,它主要由基准电压源,振荡电路,误差放大器,相位补偿电路,PWM / PFM切换控制电路。
那些二极管和电容组成倍压整流电路了吧
前面是升压电路,后面是倍压电路
这个电路看起来好像有点问题,二极管和电容摆放的位置不对。
关键是不明白这个升压是怎么升的的,是生成交流的吗
具体分析一下吧。
去看模电书电源那一章,如果还不懂,建议改行。还有想学好电路,先懂得看IC datasheet,这个电路根本不用搜索IC datasheet,看电路也知道想实现什么功能,但我觉得电路好像不对,二极管和电容摆放位置和连线不对。
二极管和电容倍压,IC那块属于升压
不觉得后面的倍压电路有问题吗?前面的升压电路的二极管最好也放在前面,电路连线也要改。我觉得这电路有问题。
有道理,这是正解
倍压整流都明白的,主要是前面升压电路,大家都知道升压,问题是它是怎么在L5后面产生交流的。
我想知道l5后面怎么产生交流的
电感后面肯定是交流电吧,这个怎么产生的,想要各位帮忙分析的是这个,而不是它是升压芯片或者倍压整流
这个电路根本就没有交流,升压是直流,倍压也是直流。最后得到的是直流高压。PWM信号和交流不能等同,交流电是正弦波,有一定频率。劝你去看看书,再不懂还是改行吧。这种问题你身边随便找个同事问下就懂了。
呵呵,我看你也改行吧。没觉得你很懂。
没懂也比你懂吧~说那段话也是为你好。竟然在这张电路里提到交流电?其实很多大神都懒得回答你这种问题,我只是无聊打发时间。你这种在小公司里混的人怎么会懂~像这种问题一般身边找个人问或自己翻书就会懂,大神根本不在网上问这种简单问题。你的水平还没达到系统设计工程师级别。
不和你争,一看就是没素质的,自己哪来的优越感,还别人小公司混的,自己高大上了?又怎样,又不图你回答,不乐意答就不要回了。你这种人把论坛风气都搞坏了,此贴终结。
不回答也就罢了,还调戏人家,以为自己牛逼轰轰了
