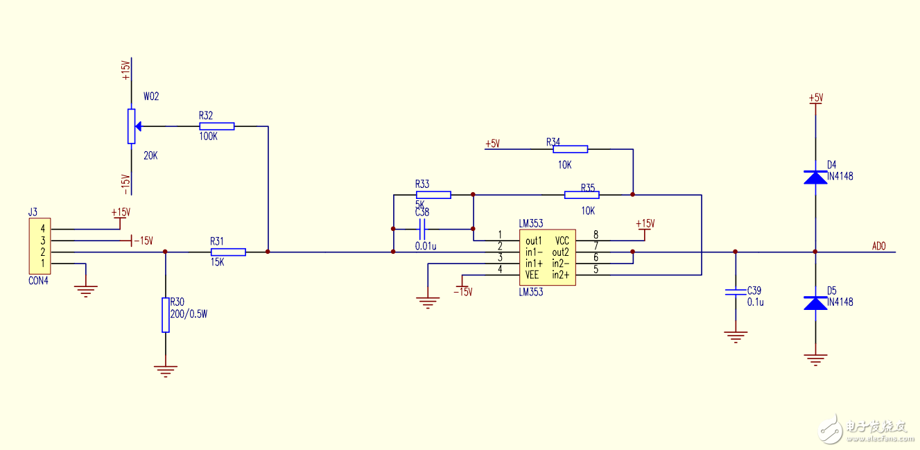
请教:图中W02和R32是做什么用的?
时间:10-02
整理:3721RD
点击:
图中W02和R32是做什么用的?

LM353是个双运放
前面是一个反相放大,后面是个电压跟随,输出两个二极管钳位
调节WO2可调节OP1的反相偏置电流,通过R32加到OP1的反相端
wo2活动变阻器是正15伏到负15伏进行分压取值r32是限流电阻,起保护后级电路的作用。
