关于郭正祥太阳能充放电控制器
时间:10-02
整理:3721RD
点击:
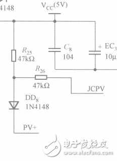
file:///C:\Users\wzc\AppData\Roaming\Tencent\Users\2843550904\QQ\WinTemp\RichOle\)}DZEE8}~GCL@Q%{HMOD5FT.pngR25 R26 这里怎么如何检测的?
R18怎么求,是多少?
R18怎么求,是多少?
电源转换及控制部分


已退回5积分
