隔离式DC/DC转换器的三类电压调节方案
时间:06-09
来源:互联网
点击:
隔离式DC/DC转换器是众多应用所必需的组件,这些应用包括了电能计量、PLC、IGBT驱动器电源、工业现场总线和工业自动化等。此类转换器常用于提供电流隔离、改善安全性及提高抗噪声能力。而且,它们还可用来生成包括双极性电源轨在内的多个输出电压轨。
按照输出电压调节准确度,隔离式DC/DC转换器常常分为三类,即:已调节型、未调节型和半调节型。本文将讨论各种不同的调节方案和对应的拓扑。对影响调节准确度的因素进行了详细地检查。这将形成一些可在实际设计中改善调节准确度的设计小贴士。此外,还阐述了每种方案的优缺点,旨在为选择针对某种特定应用需求的合适解决方案提供指导。
隔离式DC/DC转换器的反馈与控制
隔离式DC/DC转换器通常采用一个变压器,以实现输出和功率级输入的电隔离(图1)。

图1:隔离式DC/DC转换器功率级的方框图
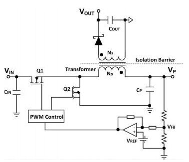
在闭环隔离式DC/DC转换器中(图2),反馈电路负责检测输出电压,并通过把检测电压与其目标值(反馈电压基准)进行比较,以生成一个误差。该误差随后被用于调整控制变量(在本例中为占空比)以补偿输出偏差。另外,初级侧与次级侧上的控制电路之间的电流隔离也是必不可少的。此类隔离可通过采用一个变压器或光耦合器来实现。假设基准电压VREF在整个温度范围内保持精准和稳定,那么调节准确度将主要取决于输出电压检测准确度(换句话说就是,VSENSE与VOUT相似度的高低)。

图2:闭环隔离式DC/DC转换器的反馈与控制。
未调节型隔离式DC/DC转换器
未调节型隔离式DC/DC转换器(也被称为“开环隔离式 DC/DC 转换器”)在那些不需要精准输出电压的应用中得到了广泛的使用。一种典型的应用是具有 50% 固定占空比的推挽式转换器(图3)。控制电路仅包括一个振荡器和两个栅极驱动器,其可产生两个具有50%固定占空比的互补栅极信号,用以驱动Q1和Q2。选择适当的变压器匝数比以提供所需的输出电压。既不需要反馈电路也不需要信号隔离器,从而缩减了成本和解决方案尺寸。

图3:具有50%固定占空比的未调节型推挽式转换器。
推挽式转换器实质上是一种正向导出式拓扑(forward-derived topology)。当其以50%的固定占空比运作时,输出电压调节可以使用图4中的等效电路来详细阐述。R是次级变压器绕组和走线的等效电阻。输出电压可由式(1)来表达:

式中的VR是电阻器R两端的电压降,VF是二极管正向电压降,这两者均与负载电流有关。而且,VR和VF还会随着环境温度而变化,VOUT亦然。如式(1)所示,除了负载电流和环境温度之外,VIN也是影响VOUT的一个因素。这些因素根本没有进行补偿,因而有可能导致显著的输出电压变化。这类转换器之所以被为“未调节型”,原因即在于此。

图4:未调节型推挽式转换器的等效电路。
与推挽式转换器相似,未调节型隔离式DC/DC转换器的其他常用拓扑是半桥和全桥(H桥)式转换器。由于成本低且电路十分简单,因此这些未调节型隔离式DC/DC转换器常被用作DC变压器,以提供电流隔离。低压降(LDO)稳压器通常用作后置稳压器,以提供低噪声和低纹波电源。
已调节型隔离式DC/DC转换器
在未调节型隔离式DC/DC转换器中,输入电压、负载电流和环境温度均会影响输出电压准确度。在那些精准输出电压和严格调节至关紧要的应用中,这是无法接受的,因而应采用已调节型隔离式DC/DC转换器。我们以图5所示的反激式转换器为例来详细阐述如何实现严格的调节。与未调节型推挽式转换器(图3)相比,已调节型反激式转换器具有一个额外的反馈电路。另外,还采用了一个光耦合器以把控制信号从次级侧传输至初级侧,同时实现电流隔离。
采用光耦合器的优势在于可以把反馈电路布设在次级侧。这样,就能够直接感测和调节输出电压(即 VSENSE=VOUT),这反过来又补偿了输入电压、负载电流和温度对输出电压调节的所有影响。因此,通常可以预期在整个工作输入电压、负载电流和温度范围内实现1%至3%的严格调节准确度。
使用光耦合器也有几个缺点。首先,光耦合器在控制环路中引入了一个额外的极点,这将降低转换器带宽。其次,光耦合器具有很大的“逐件变异”(unit-to-unit variation)以及电流传输比(CTR)中的温度和寿命劣化,因而使得控制环路设计受到约束。

图5:采用一个光耦合器的已调节型反激式转换器。
半调节型隔离式DC/DC转换器
未调节型隔离式DC/DC转换器虽然不需要任何光耦合器,但其无法提供任何的调节。与之相反,已调节型隔离式DC/DC转换器可提供严格的输出电压调节,然而却需要使用一个光耦合器。在许多应用中,客户可能不希望采用光耦合器,但要求对输出电压实施一定程度的调节。所谓“半调节型”隔离式DC/DC转换器将是合适的解决方案。
从输出电压调节的角度来看,半调节型隔离式DC/DC转换器介乎于未调节型和已调节型隔离式DC/DC转换器之间。与已调节型隔离式DC/DC转换器相似,半调节型隔离式DC/DC转换器也具有一个反馈电路。然而,它并不直接感测和调节输出。取而代之的是,它只检测一个与次级侧上的输出电压相似、但通常参考于初级输入电压的电压。这些方法也许不能实现与已调节型隔离式DC/DC转换器准确度相同的输出电压,但其免除了光耦合器,同时获得了相当好的输出电压调节性能。在本文中讨论的三个例子是Fly-Buck转换器、具有交叉调节输出的反激式转换器和初级侧调节(PSR)反激式转换器。
1. Fly-Buck转换器
Fly-Buck 转换器基本上就是一个同步降压型转换器,它具有一个耦合至其电感器的额外绕组,用以生成一个隔离式输出(VOUT)。除了次级侧上的隔离式输出之外,Fly-Buck转换器还在初级侧上提供了一个已调节输出(VP)。初级侧输出的调节方式与独立型同步降压转换器相同,如式(2):

式中的D为图6中的降压开关Q1的占空比。当低压侧同步开关Q2导通时VP反射至次级侧并被整流为VOUT。等效电路示于图7。VOUT可利用式(3)来计算:


图6:Fly-Buck转换器。

图7:Fly-Buck转换器的等效电路
与式(1)和图4所说明的未调节型推挽式转换器相似,Fly-Buck的隔离式输出是VR和VF(它们均取决于负载电流和温度)的一个函数。然而,VP是一个由反馈电路调节的恒定电压,这就使得VP(因而也包括VOUT)与VIN无关。对于Fly-Buck转换器的隔离式输出,VIN的影响得到了补偿,但是负载电流和温度的影响则并未予以补偿。于是,Fly-Buck转换器归类于半调节型隔离式DC/DC转换器。
当Q1导通时,输出电容器COUT放电,提供负载电流。当Q2导通时,输出电容器电荷得到补充以保持调节作用。实际上,变压器或多或少会有一些漏电感,其决定了次级绕组中用于对输出电容器进行充电的电流的斜坡上升速率。漏电感和占空比会影响输出电压调节。应尽可能地减小漏电感并谨慎地选择最大的工作占空比,以减轻它们对于调节的影响。凭借正确的设计,大概可以实现5%至10%(具体数值取决于负载电流范围)的输出电压调节。
2. 具有交叉调节输出的反激式转换器
反激式转换器能够很容易地生成多个输出,而不必像其他DC/DC转换器拓扑那样常常需要增设额外的输出滤波电感器。在多输出配置中(图8),只有一个输出Vaux是直接调节的,而其他的VOUT则依靠交叉调节。一般地,通过使已调节输出Vaux参考于初级侧上的输入VIN,就能免除图5所示的已调节型反激式转换器的光耦合器。次级侧上的隔离式输出VOUT可由式(4)给出:

图8:具有交叉调节输出的反激式转换器。
式中的VRs和VRa分别是次级绕组和辅助绕组的等效电阻电压降。VRs、VRa、VFD1和VFD2均为其自身电流的函数。在次级绕组和辅助绕组中流动的电流是不均匀的,因而在VOUT和Vaux之间的负载调节中导致失配。结果,VOUT的负载调节就没有Vaux那么好。隔离式输出与VIN无关,这表明可获得优良的线路输入电压调节性能。由于交叉调节输出取决于负载电流范围,故而通常可以实现5%至10%的输出电压调节。
3. PSR反激式转换器
虽然线路输入电压调节性能优良,但是Fly-Buck和依赖于交叉调节的反激式转换器均无法补偿负载电流对输出电压调节的影响。因此,输出电压准确度取决于负载电流。PSR反激式转换器(图9)旨在通过更加准确地检测输出电压来最大限度地抑制这种依存性。

图9:PSR 反激式转换器。
通过运作于不连续导通模式(DCM)或边界导通模式(BCM),次级电流在每个开关周期中恢复至零。图10示出了DCM中的辅助绕组电压分布。PSR反激式转换器通过一个专用的鉴频器和采样器电路在拐点处(此时的次级电流近似为零)检测辅助绕组电压VSENSE。在采样点上,由于次级电流为零,因此在绕组和走线两端没有电阻压降。而且,采样点处的二极管正向压降变成一个常数VOFFSET,这与实际负载电流无关。于是,检测电压变为:

图10:PSR反激式转换器的电压检测方案。
正因为如此,无论负载电流怎样,VSENSE都很好地代表了输出电压,仅具有一个可通过调整电压反馈电阻分压器予以抵消的固定电压。这样,负载电流对于输出电压调节的影响便得到了最大限度的减弱,并可预期实现上佳的负载调节。由于PSR反激式转换器对线路输入电压和负载变动均实施了补偿,所以能够实现优于5%的总调节性能。
结论
为了实现电流隔离和安全性并改善抗噪声能力,在隔离式DC/DC转换器中对次级侧和初级侧进行了电隔离。功率级和控制电路都运用了这种隔离。输出电压的检测和调节方式决定了输出电压调节准确度。未调节型隔离式DC/DC转换器拥有最低的成本和最简单的电路,但没有调节功能。已调节型隔离式DC/DC转换器可在整个线路输入电压、负载和温度范围内提供严格的调节,但需要使用一个光耦合器或数字隔离器IC。半调节型隔离式DC/DC转换器则在输出电压调节和电路复杂性之间进行了折衷。最合适的解决方案应根据具体的应用需求来选择。
(参考原文:Understanding isolated DC/DC converter voltage regulation,by Haifeng Fan)
按照输出电压调节准确度,隔离式DC/DC转换器常常分为三类,即:已调节型、未调节型和半调节型。本文将讨论各种不同的调节方案和对应的拓扑。对影响调节准确度的因素进行了详细地检查。这将形成一些可在实际设计中改善调节准确度的设计小贴士。此外,还阐述了每种方案的优缺点,旨在为选择针对某种特定应用需求的合适解决方案提供指导。
隔离式DC/DC转换器的反馈与控制
隔离式DC/DC转换器通常采用一个变压器,以实现输出和功率级输入的电隔离(图1)。

图1:隔离式DC/DC转换器功率级的方框图
在闭环隔离式DC/DC转换器中(图2),反馈电路负责检测输出电压,并通过把检测电压与其目标值(反馈电压基准)进行比较,以生成一个误差。该误差随后被用于调整控制变量(在本例中为占空比)以补偿输出偏差。另外,初级侧与次级侧上的控制电路之间的电流隔离也是必不可少的。此类隔离可通过采用一个变压器或光耦合器来实现。假设基准电压VREF在整个温度范围内保持精准和稳定,那么调节准确度将主要取决于输出电压检测准确度(换句话说就是,VSENSE与VOUT相似度的高低)。

图2:闭环隔离式DC/DC转换器的反馈与控制。
未调节型隔离式DC/DC转换器
未调节型隔离式DC/DC转换器(也被称为“开环隔离式 DC/DC 转换器”)在那些不需要精准输出电压的应用中得到了广泛的使用。一种典型的应用是具有 50% 固定占空比的推挽式转换器(图3)。控制电路仅包括一个振荡器和两个栅极驱动器,其可产生两个具有50%固定占空比的互补栅极信号,用以驱动Q1和Q2。选择适当的变压器匝数比以提供所需的输出电压。既不需要反馈电路也不需要信号隔离器,从而缩减了成本和解决方案尺寸。

图3:具有50%固定占空比的未调节型推挽式转换器。
推挽式转换器实质上是一种正向导出式拓扑(forward-derived topology)。当其以50%的固定占空比运作时,输出电压调节可以使用图4中的等效电路来详细阐述。R是次级变压器绕组和走线的等效电阻。输出电压可由式(1)来表达:

式中的VR是电阻器R两端的电压降,VF是二极管正向电压降,这两者均与负载电流有关。而且,VR和VF还会随着环境温度而变化,VOUT亦然。如式(1)所示,除了负载电流和环境温度之外,VIN也是影响VOUT的一个因素。这些因素根本没有进行补偿,因而有可能导致显著的输出电压变化。这类转换器之所以被为“未调节型”,原因即在于此。

图4:未调节型推挽式转换器的等效电路。
与推挽式转换器相似,未调节型隔离式DC/DC转换器的其他常用拓扑是半桥和全桥(H桥)式转换器。由于成本低且电路十分简单,因此这些未调节型隔离式DC/DC转换器常被用作DC变压器,以提供电流隔离。低压降(LDO)稳压器通常用作后置稳压器,以提供低噪声和低纹波电源。
已调节型隔离式DC/DC转换器
在未调节型隔离式DC/DC转换器中,输入电压、负载电流和环境温度均会影响输出电压准确度。在那些精准输出电压和严格调节至关紧要的应用中,这是无法接受的,因而应采用已调节型隔离式DC/DC转换器。我们以图5所示的反激式转换器为例来详细阐述如何实现严格的调节。与未调节型推挽式转换器(图3)相比,已调节型反激式转换器具有一个额外的反馈电路。另外,还采用了一个光耦合器以把控制信号从次级侧传输至初级侧,同时实现电流隔离。
采用光耦合器的优势在于可以把反馈电路布设在次级侧。这样,就能够直接感测和调节输出电压(即 VSENSE=VOUT),这反过来又补偿了输入电压、负载电流和温度对输出电压调节的所有影响。因此,通常可以预期在整个工作输入电压、负载电流和温度范围内实现1%至3%的严格调节准确度。
使用光耦合器也有几个缺点。首先,光耦合器在控制环路中引入了一个额外的极点,这将降低转换器带宽。其次,光耦合器具有很大的“逐件变异”(unit-to-unit variation)以及电流传输比(CTR)中的温度和寿命劣化,因而使得控制环路设计受到约束。

图5:采用一个光耦合器的已调节型反激式转换器。
半调节型隔离式DC/DC转换器
未调节型隔离式DC/DC转换器虽然不需要任何光耦合器,但其无法提供任何的调节。与之相反,已调节型隔离式DC/DC转换器可提供严格的输出电压调节,然而却需要使用一个光耦合器。在许多应用中,客户可能不希望采用光耦合器,但要求对输出电压实施一定程度的调节。所谓“半调节型”隔离式DC/DC转换器将是合适的解决方案。
从输出电压调节的角度来看,半调节型隔离式DC/DC转换器介乎于未调节型和已调节型隔离式DC/DC转换器之间。与已调节型隔离式DC/DC转换器相似,半调节型隔离式DC/DC转换器也具有一个反馈电路。然而,它并不直接感测和调节输出。取而代之的是,它只检测一个与次级侧上的输出电压相似、但通常参考于初级输入电压的电压。这些方法也许不能实现与已调节型隔离式DC/DC转换器准确度相同的输出电压,但其免除了光耦合器,同时获得了相当好的输出电压调节性能。在本文中讨论的三个例子是Fly-Buck转换器、具有交叉调节输出的反激式转换器和初级侧调节(PSR)反激式转换器。
1. Fly-Buck转换器
Fly-Buck 转换器基本上就是一个同步降压型转换器,它具有一个耦合至其电感器的额外绕组,用以生成一个隔离式输出(VOUT)。除了次级侧上的隔离式输出之外,Fly-Buck转换器还在初级侧上提供了一个已调节输出(VP)。初级侧输出的调节方式与独立型同步降压转换器相同,如式(2):

式中的D为图6中的降压开关Q1的占空比。当低压侧同步开关Q2导通时VP反射至次级侧并被整流为VOUT。等效电路示于图7。VOUT可利用式(3)来计算:


图6:Fly-Buck转换器。

图7:Fly-Buck转换器的等效电路
与式(1)和图4所说明的未调节型推挽式转换器相似,Fly-Buck的隔离式输出是VR和VF(它们均取决于负载电流和温度)的一个函数。然而,VP是一个由反馈电路调节的恒定电压,这就使得VP(因而也包括VOUT)与VIN无关。对于Fly-Buck转换器的隔离式输出,VIN的影响得到了补偿,但是负载电流和温度的影响则并未予以补偿。于是,Fly-Buck转换器归类于半调节型隔离式DC/DC转换器。
当Q1导通时,输出电容器COUT放电,提供负载电流。当Q2导通时,输出电容器电荷得到补充以保持调节作用。实际上,变压器或多或少会有一些漏电感,其决定了次级绕组中用于对输出电容器进行充电的电流的斜坡上升速率。漏电感和占空比会影响输出电压调节。应尽可能地减小漏电感并谨慎地选择最大的工作占空比,以减轻它们对于调节的影响。凭借正确的设计,大概可以实现5%至10%(具体数值取决于负载电流范围)的输出电压调节。
2. 具有交叉调节输出的反激式转换器
反激式转换器能够很容易地生成多个输出,而不必像其他DC/DC转换器拓扑那样常常需要增设额外的输出滤波电感器。在多输出配置中(图8),只有一个输出Vaux是直接调节的,而其他的VOUT则依靠交叉调节。一般地,通过使已调节输出Vaux参考于初级侧上的输入VIN,就能免除图5所示的已调节型反激式转换器的光耦合器。次级侧上的隔离式输出VOUT可由式(4)给出:

图8:具有交叉调节输出的反激式转换器。
式中的VRs和VRa分别是次级绕组和辅助绕组的等效电阻电压降。VRs、VRa、VFD1和VFD2均为其自身电流的函数。在次级绕组和辅助绕组中流动的电流是不均匀的,因而在VOUT和Vaux之间的负载调节中导致失配。结果,VOUT的负载调节就没有Vaux那么好。隔离式输出与VIN无关,这表明可获得优良的线路输入电压调节性能。由于交叉调节输出取决于负载电流范围,故而通常可以实现5%至10%的输出电压调节。
3. PSR反激式转换器
虽然线路输入电压调节性能优良,但是Fly-Buck和依赖于交叉调节的反激式转换器均无法补偿负载电流对输出电压调节的影响。因此,输出电压准确度取决于负载电流。PSR反激式转换器(图9)旨在通过更加准确地检测输出电压来最大限度地抑制这种依存性。

图9:PSR 反激式转换器。
通过运作于不连续导通模式(DCM)或边界导通模式(BCM),次级电流在每个开关周期中恢复至零。图10示出了DCM中的辅助绕组电压分布。PSR反激式转换器通过一个专用的鉴频器和采样器电路在拐点处(此时的次级电流近似为零)检测辅助绕组电压VSENSE。在采样点上,由于次级电流为零,因此在绕组和走线两端没有电阻压降。而且,采样点处的二极管正向压降变成一个常数VOFFSET,这与实际负载电流无关。于是,检测电压变为:

图10:PSR反激式转换器的电压检测方案。
正因为如此,无论负载电流怎样,VSENSE都很好地代表了输出电压,仅具有一个可通过调整电压反馈电阻分压器予以抵消的固定电压。这样,负载电流对于输出电压调节的影响便得到了最大限度的减弱,并可预期实现上佳的负载调节。由于PSR反激式转换器对线路输入电压和负载变动均实施了补偿,所以能够实现优于5%的总调节性能。
结论
为了实现电流隔离和安全性并改善抗噪声能力,在隔离式DC/DC转换器中对次级侧和初级侧进行了电隔离。功率级和控制电路都运用了这种隔离。输出电压的检测和调节方式决定了输出电压调节准确度。未调节型隔离式DC/DC转换器拥有最低的成本和最简单的电路,但没有调节功能。已调节型隔离式DC/DC转换器可在整个线路输入电压、负载和温度范围内提供严格的调节,但需要使用一个光耦合器或数字隔离器IC。半调节型隔离式DC/DC转换器则在输出电压调节和电路复杂性之间进行了折衷。最合适的解决方案应根据具体的应用需求来选择。
(参考原文:Understanding isolated DC/DC converter voltage regulation,by Haifeng Fan)
PLC IGBT 总线 自动化 电流 电压 变压器 电路 振荡器 电阻 二极管 LDO 电感 电容 电容器 相关文章:
- 基于AT89C52的励磁调节器的设计与实现(07-23)
- PLC系统与电源系统的整合应用(07-26)
- 可编程控制器与电源的整合应用(08-09)
- 恒流高压直流电源的自动控制及应用(08-30)
- ITPM在雷达发射机高压电源中的应用(09-15)
- 如何选择合适的变电站用直流电源屏(09-20)
