反激式开关电源可在1.1V电压下工作并点亮HBLED灯
时间:01-27
来源:互联网
点击:
本设计实例展示的是一种利用单节1.5V电池驱动小功率电子电路的方法。它基于一种自激振荡器设计,该自激振荡器可驱动一个反激式变压器生成更高的可控电压。本设计可以用来为模拟电路、微控制器以及其他任何轻负载供电。
该电源电路经过设计、仿真并最终构建出来。它能够以小于50mW的功耗,甚至在电压降至1.1V的条件下可靠运行。经测试,对于给定的电路值,通过调整单个电阻器的值所产生的稳压输出在6V~24V之间。输出功率足以驱动低功耗模式(15μA@32kHz)下的PIC微控制器。在没有任何修改的情况下,该电路还可作为一个闪光灯,以0.1Hz~20Hz的速率点亮一串LED灯或一个LED电源指示灯。虽然对于其他“简单”任务来说,这种设计可能看起来电路过多,但考虑到具有电源电压低以及输出可调节或闪烁受控的优势,该设计仍有价值。
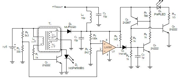
为了用该电路在图1所示+VREGOUT处获得稳压输出,例如下文提到的20.7V,应将电阻器R2和R3分别设置为680Ω和100kΩ。R11两端的电压通过R5/R11分压器设置为140mV左右。由Q1构成的振荡器在施加电源的情况下持续运行,并将能量由L2磁耦合至L3。一旦C1两端的电压上升至超过2V,则比较器U1将得到有效供电。一开始,R2两端的电压会随着电容器的充电而逐渐升高,直至其超过R11两端的电压。在该连接方式下,集电极开路的比较器U1会不断将该电压与140mV进行比较。由Q2/Q3组成的晶闸管未上电,且未被U1的输出电压触发。电容器持续顺畅充电。因此,基于R2与R3的组合值,U1输出电压将在以下情形升高:

T1可使用不同形状和尺寸的磁芯。为重现上述结果,建议采用电感因数约为80nH且相对磁导率(μ)约为80的磁芯。EPCOS公司订单编号为B66361G0100X1的ETD磁芯、Ferroxcube公司的环形磁芯TN33/20/11-2P80或类似产品都非常适用。
对于图1中的元件值(除R2= 680Ω和R3=100kΩ外),当VC1=20.7V时,晶闸管将被触发。输出滤波器由L4和C3构成。C1在电路中担任两种角色:第一,作为电荷存储“桶”;第二,与R10一起提供一定的环路稳定性。电阻器R4用于上拉U1的开路集电极,而D3用于防止U1的输出偏置受到扰乱。

图1:1.5V逆变器的电路图。电感器L1和L2(10匝,22AWG)及L3(130匝,32AWG)缠绕在一个Fair-Rite公司器件编号为5961001801的磁芯上。
要将电路用作一个三LED闪光灯/频闪灯,R10应为100Ω。对于图中所示的元件值,当VC1=6.33V时,晶闸管被触发。一旦晶闸管被触发,Q4基极将会被施加约为2V的脉冲,使之完全开启。这将产生较大的Q4集电极电流,导致C1快速放电。如果该集电极电流产生并流过一串LED或单个LED电源指示灯,LED将会逐渐变亮,直至Q4基极的驱动电压较大时出现明亮闪光。放电也会关闭U1(即其电源电压降至2V以下)。因此,在C1恢复充电过程前,VR2会降至约43mV的最低值,然后重复上述过程。LED闪烁时,需要加上一个限流电阻(R10),否则LED会损坏。仿真显示,在50%处所测得的峰值电流脉冲为3.3A,持续时间为50μs。闪烁率可以通过改变R2或R11进行调整(图2)。

10中的电流是在假定LED电源指示灯D4未连接的情况下测得的。">
图2:LTspice仿真得到的LED闪光灯/频闪灯中的时序波形。R10中的电流是在假定LED电源指示灯D4未连接的情况下测得的。
电子 电路 振荡器 变压器 电压 模拟电路 仿真 电阻 PIC LED 比较器 电容 电容器 电感 滤波器 逆变器 电路图 电流 相关文章:
- 超低静态电流电源管理IC延长便携应用工作时间(04-14)
- 负载点降压稳压器及其稳定性检查方法(07-19)
- 高效地驱动LED(04-23)
- 适合高效能模拟应用的线性电压稳压器(07-19)
- 低功耗嵌入式实现的方方面面(04-30)
- 电源设计小贴士5:降压-升压电源设计中降压控制器的使用(03-18)
