电源设计小贴士 38:使用简易锁存电路保护电源
时间:04-27
来源:互联网
点击:
作者:Robert Kollman,德州仪器 (TI)
您曾经是否需要过一款简单、低成本的锁存电路?图 1 显示的就是这样一款电路,它只需几元钱的组件便可以提供电源故障保护,基本上是一个可控硅整流器 (SCR),结合了一些离散组件。两个晶体管正常情况下为关闭状态。若想开启锁存,您需要将 PNP 基极驱动为低电平,或者将 NPN 基极驱动为高电平,直至其中一个晶体管开启。这样会形成集电极电流,让另一个晶体管也开启,从而进一步开启初始晶体管。电路以一种再生方式执行锁存操作。电流仅受限于电源阻抗和晶体管特性,从而允许电路对电容器快速放电。
这种电路的一个有趣特性是,您可以通过选择电阻器值建立 SCR 的保持电流。为了让锁存电路在触发以后仍然保持开启,两个基极发射极结点必须要有足够的电压(~0.7 V)让其保持开启状态。这就意味着,如果向它提供的电流为 Vbe / R1 + Vbe / R2 以上,则电路锁存。如果锁存电路连接一个小电流的电容器,则锁存电路对该电容器放电。一旦电路的电流减少至保持电流以下,它便关闭。
图 1 使用离散组件构建一个具有受控保持电流的 SCR
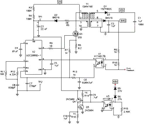
图 2 显示了这种电路一个很好使用方法。图中所示为一个高压输入、48-V 输出反向转换器,它在出现由控制电路故障引起的输出过电压状态时,利用 SCR 来关闭电源。输入电压首次施加于电路时,流经 R3 和 R4 的电流便对大容量电容器 C3 充电。当 C3 的电压达到足够高时,控制 IC 便开始工作,对功率 FET Q3 进行开关操作,并将能量传送给输出端。通过控制 U1 的电流,实现对输出电压的调节,从而控制通过变压器传输的能量。这种电路还通过 U3 提供隔离式过电压保护。我们选择使用了齐纳二极管 D5 和 D6,它们在正常工作期间不导电。在出现过电压的情况下,它们便开始导电,压制光耦合器 U3 的电流。U3 触发由 Q4 和 Q5 组成的锁存电路。锁存电路对偏置电容器 C3 放电,而当 VDD 电压达到 U2 的欠压停止点时 U2 停止工作。
在电压接近 1 伏以前,锁存电路持续对偏置电容器放电。这样,R3、R4、R14 和R16 的值变得很重要。R3和R4限制输入线路的有效电流,而 R14 和 R16 决定了锁存电路中要求保持电流的多少。如果 R14 和 R16 的价值较小,则锁存电路关闭,偏置电容器充电,同时电源尝试再次提供输出功率。
若出现故障,这种方法可提供连续重试的功能。如果电阻器的价值足够大,则锁存保持开启,并且需要重启电源来对其进行重置。在这种情况下,便没有连续重试。该电路中另一个重要的组件是 R5,它在锁存电路开启后限制偏置电源。正常情况下,需要使用这种组件来防止检测到峰值偏压。
图 2 编程实现 SCR 的锁存控制
使用这种电路的方法有很多,特别是在您使用升降沿来触发它时。例如,在 Q5 偏压和基极之间连接一个齐纳二极管,便可以在一次侧实现过电压保护。您可以使用一个负向变换的温度传感器来驱动 Q4 的基极。或者,您也可以在二次侧使用一个比较器,通过一个与图 2 所示极为类似的光耦合器,实现一种非常精确的过电流关闭功能。
总之,这种由 0.03 美元的晶体管组成的锁存电路,非常通用。它可以通过负向或者正向转换触发,可以锁存,也可不锁存,具体可根据您的电阻器值而定。下次,我们将比较非连续和连续电源的瞬态响应,说明效率并非是使用同步整流器的唯一原因。
您曾经是否需要过一款简单、低成本的锁存电路?图 1 显示的就是这样一款电路,它只需几元钱的组件便可以提供电源故障保护,基本上是一个可控硅整流器 (SCR),结合了一些离散组件。两个晶体管正常情况下为关闭状态。若想开启锁存,您需要将 PNP 基极驱动为低电平,或者将 NPN 基极驱动为高电平,直至其中一个晶体管开启。这样会形成集电极电流,让另一个晶体管也开启,从而进一步开启初始晶体管。电路以一种再生方式执行锁存操作。电流仅受限于电源阻抗和晶体管特性,从而允许电路对电容器快速放电。
这种电路的一个有趣特性是,您可以通过选择电阻器值建立 SCR 的保持电流。为了让锁存电路在触发以后仍然保持开启,两个基极发射极结点必须要有足够的电压(~0.7 V)让其保持开启状态。这就意味着,如果向它提供的电流为 Vbe / R1 + Vbe / R2 以上,则电路锁存。如果锁存电路连接一个小电流的电容器,则锁存电路对该电容器放电。一旦电路的电流减少至保持电流以下,它便关闭。
图 1 使用离散组件构建一个具有受控保持电流的 SCR
图 2 显示了这种电路一个很好使用方法。图中所示为一个高压输入、48-V 输出反向转换器,它在出现由控制电路故障引起的输出过电压状态时,利用 SCR 来关闭电源。输入电压首次施加于电路时,流经 R3 和 R4 的电流便对大容量电容器 C3 充电。当 C3 的电压达到足够高时,控制 IC 便开始工作,对功率 FET Q3 进行开关操作,并将能量传送给输出端。通过控制 U1 的电流,实现对输出电压的调节,从而控制通过变压器传输的能量。这种电路还通过 U3 提供隔离式过电压保护。我们选择使用了齐纳二极管 D5 和 D6,它们在正常工作期间不导电。在出现过电压的情况下,它们便开始导电,压制光耦合器 U3 的电流。U3 触发由 Q4 和 Q5 组成的锁存电路。锁存电路对偏置电容器 C3 放电,而当 VDD 电压达到 U2 的欠压停止点时 U2 停止工作。
在电压接近 1 伏以前,锁存电路持续对偏置电容器放电。这样,R3、R4、R14 和R16 的值变得很重要。R3和R4限制输入线路的有效电流,而 R14 和 R16 决定了锁存电路中要求保持电流的多少。如果 R14 和 R16 的价值较小,则锁存电路关闭,偏置电容器充电,同时电源尝试再次提供输出功率。
若出现故障,这种方法可提供连续重试的功能。如果电阻器的价值足够大,则锁存保持开启,并且需要重启电源来对其进行重置。在这种情况下,便没有连续重试。该电路中另一个重要的组件是 R5,它在锁存电路开启后限制偏置电源。正常情况下,需要使用这种组件来防止检测到峰值偏压。
图 2 编程实现 SCR 的锁存控制
使用这种电路的方法有很多,特别是在您使用升降沿来触发它时。例如,在 Q5 偏压和基极之间连接一个齐纳二极管,便可以在一次侧实现过电压保护。您可以使用一个负向变换的温度传感器来驱动 Q4 的基极。或者,您也可以在二次侧使用一个比较器,通过一个与图 2 所示极为类似的光耦合器,实现一种非常精确的过电流关闭功能。
总之,这种由 0.03 美元的晶体管组成的锁存电路,非常通用。它可以通过负向或者正向转换触发,可以锁存,也可不锁存,具体可根据您的电阻器值而定。下次,我们将比较非连续和连续电源的瞬态响应,说明效率并非是使用同步整流器的唯一原因。
德州仪器 电路 可控硅 电流 电容 电阻 电压 电容器 变压器 二极管 传感器 比较器 相关文章:
- 适合高效能模拟应用的线性电压稳压器(07-19)
- 电源SOC:或许好用的“疯狂”创意(07-24)
- 以太网供电芯片:合规与超规(07-25)
- 大功率LED照明恒流驱动电源的设计(10-15)
- 多重转换:冗余电源系统电流限制的一种新方法(12-24)
- TI以独特的芯片结构和散热封装叩关功率MOSFET市场(01-26)
