电源设计小贴士 33:注意 SEPIC 耦合电感回路电流 —— 第 2 部分
时间:04-27
来源:互联网
点击:
作者:Robert Kollman,德州仪器 (TI)
在这篇《电源设计小贴士》中,我们继续《电源设计小贴士 #32—第 1 部分》的讨论,即如何确定 SEPIC 拓扑中耦合电感的漏电感要求。前面,我们讨论了耦合电容器 AC 电压被施加于耦合电感漏电感的情况。漏电感电压会在电源中引起较大的回路电流。在第 2 部分中,我们将介绍利用松散耦合电感和紧密耦合电感所构建电源的一些测量结果。
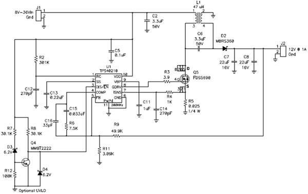
我们构建起如图 1 所示电路,并对其进行描述。该电路可在汽车市场获得应用。这里,其拥有一个 8V 到 36V 的宽范围输入,可以为稳定 12-V 输出以上或者以下。汽车市场更喜欢使用陶瓷电容器,原因是其宽温度范围、长寿命、高纹波电流额定值和高可靠性。结果,耦合电容器 (C6) 便为陶瓷的。这就意味着,相比电解电容器,它拥有较高的 AC 电压,同时这种电路会对低漏电感值更加敏感。
图 1 SEPIC 转换器可利用一个单开关降压或者升压
该电路中的两个 47 uH Coilcraft 电感分别为:一个非常低漏电感 (0.5 uH) 的MSD1260,以及一个较高漏电感 (14 uH) 的MSC1278。图 2 显示了这两个电感的一次电流波形。左边为 MSC1278 电感的输入电流(流入 L1 的引脚 1),而右边为MSD1260 输入电流波形。左边的电流为一般情况。电流主要为其三角 AC 分量的 DC。右边的波形为利用耦合电感的高 AC 电压以及一个低漏电感值所得到的结果。峰值电流几乎为 DC 输入电流的两倍,而 RMS 电流比高漏电感情况多出 50%。
图 2 低漏电感(右边)带来严重的耦合电感回路电流
很明显,利用紧密耦合电感对这种电源进行电磁干扰 (EMI) 滤波会存在更多的问题。这两种设计之间的 AC 输入电流比约为 5:1,也就是说还需要 14 dB 的衰减。这种高回路电流产生的第二个影响是对转换器效率的影响。由于电源中多出了 50% 的RMS电流,传导损耗将会增加一倍以上。图 3 将这两种电感的效率进行了比较(电路其它部分保持不变)。12V 到 12V 转换时,两种结果都很不错——都在90%左右。但是,松散耦合电感在负载范围得到的效率高出 1 到 2 个百分点,而它的 DC 电阻与紧密耦合电感是一样的。
图 3 由于更少的电流,高漏电感 (MSC1278) 产生更高的效率
并降低效率。选择合适漏电感值的最简单方法是利用模拟。但是,您也可以先估算出耦合电容器的电压,然后设置允许纹波电流,最后计算得到最小漏电感。
在这篇《电源设计小贴士》中,我们继续《电源设计小贴士 #32—第 1 部分》的讨论,即如何确定 SEPIC 拓扑中耦合电感的漏电感要求。前面,我们讨论了耦合电容器 AC 电压被施加于耦合电感漏电感的情况。漏电感电压会在电源中引起较大的回路电流。在第 2 部分中,我们将介绍利用松散耦合电感和紧密耦合电感所构建电源的一些测量结果。
我们构建起如图 1 所示电路,并对其进行描述。该电路可在汽车市场获得应用。这里,其拥有一个 8V 到 36V 的宽范围输入,可以为稳定 12-V 输出以上或者以下。汽车市场更喜欢使用陶瓷电容器,原因是其宽温度范围、长寿命、高纹波电流额定值和高可靠性。结果,耦合电容器 (C6) 便为陶瓷的。这就意味着,相比电解电容器,它拥有较高的 AC 电压,同时这种电路会对低漏电感值更加敏感。
图 1 SEPIC 转换器可利用一个单开关降压或者升压
该电路中的两个 47 uH Coilcraft 电感分别为:一个非常低漏电感 (0.5 uH) 的MSD1260,以及一个较高漏电感 (14 uH) 的MSC1278。图 2 显示了这两个电感的一次电流波形。左边为 MSC1278 电感的输入电流(流入 L1 的引脚 1),而右边为MSD1260 输入电流波形。左边的电流为一般情况。电流主要为其三角 AC 分量的 DC。右边的波形为利用耦合电感的高 AC 电压以及一个低漏电感值所得到的结果。峰值电流几乎为 DC 输入电流的两倍,而 RMS 电流比高漏电感情况多出 50%。
图 2 低漏电感(右边)带来严重的耦合电感回路电流
很明显,利用紧密耦合电感对这种电源进行电磁干扰 (EMI) 滤波会存在更多的问题。这两种设计之间的 AC 输入电流比约为 5:1,也就是说还需要 14 dB 的衰减。这种高回路电流产生的第二个影响是对转换器效率的影响。由于电源中多出了 50% 的RMS电流,传导损耗将会增加一倍以上。图 3 将这两种电感的效率进行了比较(电路其它部分保持不变)。12V 到 12V 转换时,两种结果都很不错——都在90%左右。但是,松散耦合电感在负载范围得到的效率高出 1 到 2 个百分点,而它的 DC 电阻与紧密耦合电感是一样的。
图 3 由于更少的电流,高漏电感 (MSC1278) 产生更高的效率
并降低效率。选择合适漏电感值的最简单方法是利用模拟。但是,您也可以先估算出耦合电容器的电压,然后设置允许纹波电流,最后计算得到最小漏电感。
德州仪器 PIC 电感 电容 电压 电流 电路 电容器 电阻 相关文章:
- 适合高效能模拟应用的线性电压稳压器(07-19)
- 电源SOC:或许好用的“疯狂”创意(07-24)
- 以太网供电芯片:合规与超规(07-25)
- 大功率LED照明恒流驱动电源的设计(10-15)
- 多重转换:冗余电源系统电流限制的一种新方法(12-24)
- TI以独特的芯片结构和散热封装叩关功率MOSFET市场(01-26)
