电源设计小贴士 19:轻松创建多个负输出电压
时间:04-27
来源:互联网
点击:
因特网协议语音传输 (VoIP) 电话的出现带来了对于生成多个高压负输出的需求,这些电压轨用于驱动电话线路。当线路处在通话模式时,一般会有一个 –24V 输出来提供环路电流,同时通常会有另外一个或两个负输出来驱动电话振铃。有趣的是,就每条电话线路而言,这些负载相互排斥,也就是说您不能使电话同时响铃和通话。然而,一个系统中可能会有多条电话线路,从而产生许多负载情况。这些系统通常由一个 12V 的电源供电,其已经与输入功率隔离,因此一般不再需要二级隔离。功率电平一般低于 25W,调节要求通常在 3% 到 10% 范围内。
反向拓扑结构看起来是这种应用的不二选择。功率电平与反向拓扑结构一致。利用反向拓扑结构可轻松地生成多个高压输出,而反向拓扑结构已为人们所了解。但是,反向拓扑结构也存在诸多不足之处:该拓扑包括会过度振铃的非钳位电源开关电压,;其通常需要一个二级输出滤波器;零到满负载的交叉调节不能为 3%。
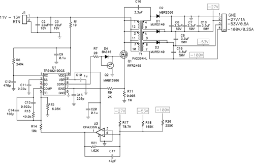
图 1 显示了一种替代方法。您认识这种拓扑结构吗?让我们来研究这种拓扑结构具有的一些优点,假设所有负载仅为 -27V 输出。
关闭开关,使 C16 钳位控制电源开关 (Q1)。电源开关开启时,输出整流器 (D2) 由 C16 钳位控制。因此,通常不会出现与反向拓扑结构相关的振铃。另外,流经耦合电感的输入及输出电流可以为持续,这极大地简化了输入和输出滤波器。这种拓扑结构是一款 C’uk 转换器。普通工程师对这种拓扑结构不是很了解,这成为实施该拓扑结构的难点。这主要是因为只是偶尔使用 C’uk,抑或是工程师在大多数时候甚至都没有考虑它。
图 1 这种独特的拓扑结构可提供非常好的交叉调节,奥妙何在?
VoIP 电话的电源对成本、功耗都极为敏感,并且需要一定的 (5%) 交叉调节。它们都是一些大容量系统,具有较大的价格压力。它们一般将电池作为备用电源,其每一瓦特都十分珍贵。需要对所有输出进行较好地控制,以实现交叉负载并保护下游放大器。由于振铃的存在,这一整套要求成为反向拓扑结构一个难题,并需要预负载或者额外的功率调节电路。表 1 显示了 C’uk 转换器在这种应用中具有优势。
该
表列出了极端条件负载极限的一些交叉调节结果。在本例中,利用流经 R17、R18 和 R20 的加权电流,输出电压同样也得到了调节。这样便聚集了误差,同时提供比 5% 更佳的极限交叉调节,其没有预负载或额外调节电路。通过增加该输出的加权,我们可以进一步改善一个输出的调节,从而负影响另一个输出的调节。
即使假设 C’uk 转换器没有预负载,其效率也比反向拓扑结构好 2%。这是通过使用更低电压的开关和二极管实现的,因为电路中缺少振铃。
表 1 所有负载组合的输出精确度都优于 5%
总之,尽管一般不考虑使用 C’uk 转换器,但 C’uk 转换器的确非常适用于这种应用。这种应用要求:1)无隔离;2)正-负电压转换;3)多输出;4)良好的交叉调节;5)高效率;以及6)低成本/最少组件数量。
如欲了解这一论题之前的有关探讨,请参见《如何让住宅电话调节其功率》,该文章由我和 John Betten 共同撰写完成,网址:http://www.edn.com/article/CA84883.html。读完这篇文章之后,我们发现这种拓扑结构是如此的高效。
反向拓扑结构看起来是这种应用的不二选择。功率电平与反向拓扑结构一致。利用反向拓扑结构可轻松地生成多个高压输出,而反向拓扑结构已为人们所了解。但是,反向拓扑结构也存在诸多不足之处:该拓扑包括会过度振铃的非钳位电源开关电压,;其通常需要一个二级输出滤波器;零到满负载的交叉调节不能为 3%。
图 1 显示了一种替代方法。您认识这种拓扑结构吗?让我们来研究这种拓扑结构具有的一些优点,假设所有负载仅为 -27V 输出。
关闭开关,使 C16 钳位控制电源开关 (Q1)。电源开关开启时,输出整流器 (D2) 由 C16 钳位控制。因此,通常不会出现与反向拓扑结构相关的振铃。另外,流经耦合电感的输入及输出电流可以为持续,这极大地简化了输入和输出滤波器。这种拓扑结构是一款 C’uk 转换器。普通工程师对这种拓扑结构不是很了解,这成为实施该拓扑结构的难点。这主要是因为只是偶尔使用 C’uk,抑或是工程师在大多数时候甚至都没有考虑它。
图 1 这种独特的拓扑结构可提供非常好的交叉调节,奥妙何在?
VoIP 电话的电源对成本、功耗都极为敏感,并且需要一定的 (5%) 交叉调节。它们都是一些大容量系统,具有较大的价格压力。它们一般将电池作为备用电源,其每一瓦特都十分珍贵。需要对所有输出进行较好地控制,以实现交叉负载并保护下游放大器。由于振铃的存在,这一整套要求成为反向拓扑结构一个难题,并需要预负载或者额外的功率调节电路。表 1 显示了 C’uk 转换器在这种应用中具有优势。
该
表列出了极端条件负载极限的一些交叉调节结果。在本例中,利用流经 R17、R18 和 R20 的加权电流,输出电压同样也得到了调节。这样便聚集了误差,同时提供比 5% 更佳的极限交叉调节,其没有预负载或额外调节电路。通过增加该输出的加权,我们可以进一步改善一个输出的调节,从而负影响另一个输出的调节。
即使假设 C’uk 转换器没有预负载,其效率也比反向拓扑结构好 2%。这是通过使用更低电压的开关和二极管实现的,因为电路中缺少振铃。
表 1 所有负载组合的输出精确度都优于 5%
总之,尽管一般不考虑使用 C’uk 转换器,但 C’uk 转换器的确非常适用于这种应用。这种应用要求:1)无隔离;2)正-负电压转换;3)多输出;4)良好的交叉调节;5)高效率;以及6)低成本/最少组件数量。
如欲了解这一论题之前的有关探讨,请参见《如何让住宅电话调节其功率》,该文章由我和 John Betten 共同撰写完成,网址:http://www.edn.com/article/CA84883.html。读完这篇文章之后,我们发现这种拓扑结构是如此的高效。
- 用于电压或电流调节的新调节器架构(07-19)
- 超低静态电流电源管理IC延长便携应用工作时间(04-14)
- 电源设计小贴士 2:驾驭噪声电源(01-01)
- 负载点降压稳压器及其稳定性检查方法(07-19)
- 电源设计小贴士 3:阻尼输入滤波器(第一部分)(01-16)
- 高效地驱动LED(04-23)
