3G手机的电源管理划分
时间:09-16
来源:互联网
点击:
分立电源器件选择
如图1所示,为差异化子器件供电的典型非集成电源器件,可能是作为手机电池盒一部分的电池容量计、高效率但小体积的高频DC/DC内核电源、用于相机白闪光灯LED的高性能DC/DC升压驱动器、带有机LED电源的白LED背光驱动器、次显示屏以及具有超低电源抑制比 (PSRR) 的线性调整器等。在进行集成时,首先集成消费者熟悉的一些已知特性。拥有更高性能及效率的领先模拟半导体技术--包括经过优化的分立电源管理器件等,将随付运量的增加及功能标准化而被越来越多地集成。为进一步优化电源管理并延长电池工作时间,必须考虑以下三个方面的问题。首先,电池管理必须能处理电池充电及容量测量。其次,电源转换必须能尽可能有效地将电池功率转换为系统可用电源。第三,用于分析处理器实际功耗并控制电源的系统电源管理必须能优化电池功率的使用效率。第一与第二个方面可通过选择合适的电源管理器件来实现,而第三个方面则与处理一侧的主要软件开发有关。
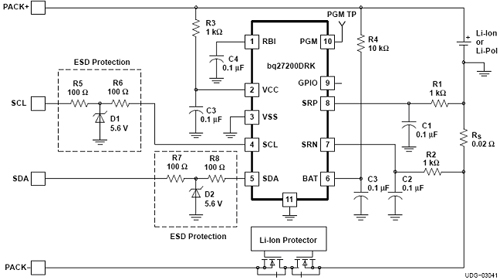
在电池管理中,电池"容量计"正变得日益流行。在传统上,通常用以下方法来测量电池容量,即:先测量锂离子电池的电压,然后再用存储在存储器中的容量查找表来得出有关可用电池功率的结果。但由于3G手机复杂的功耗特性及锂离子电池性能随时间、温度及负载条件的变化,上述方法并不实用。为精确测量剩余电池容量以使处理器能更好地管理手机功耗,人们采用了具有"阻抗跟踪"能力、并能测量进出电池实际电量的高性能库仑计。这使处理器能有效地部署电池节省模式、精确确定电池耗尽时间以及当需要充电时向终端用户告警等。图2即显示一种集成在电池盒中、并通过I2C通信接口向主处理器发送参数的库伦计。

图2:用于精确电池容量测量的电池容量计
图字(上下、左右):ESD保护、锂离子电池保护器。
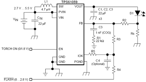
而在电源转换领域,DC/DC转换器在提供用于LED驱动与处理器内核电源的高效率解决方案方面正扮演着越来越重要的角色。为提高数码相机与视频会议的性能,CMOS与CCD传感器的分辨率在不断提高。简单物理学原理表明,以不断提高的传感器分辨率,需要有更高的光亮才能拍摄高质量照片,这反过来又要求拥有更亮相机闪光灯能力的解决方案。今天许多手机相机闪光灯所提供的亮度比采用以小于100 mA的电流来驱动白LED 的"玩具闪光灯"所提供的亮度低很多。这种设计实际上完全不能提高拍摄照片的质量。为真正使产品具有差异性,需要以接近1A的电流来驱动高功率白LED灯。而1A则是一个用电荷泵所难以达到的电流值,因为所需相应的2A电池电流会超出系统为此种功能(即照相功能)所预留的任何电池功率预算。为解决此电池电流问题,图3给出了一种可将700 mA电流驱动至相机闪光灯应用白LED中的高效率DC/DC升压转换器。

图3:用于高亮度相机闪光灯LED的高效率DC/DC升压块
手机中的几种子系统可能需要有精确的内核源电压。线性调整器通常被认为是一种用于电压调整的小尺寸及低成本解决方案。但当电流高于200mA时,由于功耗过高,它们开始需要既占空间又价格昂贵的散热片。功耗是由供电时较大的输入-输出电压差乘以输出电流所致,例如,从3.6-V锂离子电池上得到的1.2V / 500mA内核电压等。尽管线性调整器能以33%的效率来进行这种调整,并因此而成为"燃烧"电池功率及产生热量的主要来源,但DC/DC转换器却能以高于90% 的效率很好地工作,且只消耗LDO浪费的一小部分功率。采用最高级模拟工艺与设计技术的最新一代DC/DC转换器拥有好几项空间节省特性。图4给出了一种用于高达500-mA内核电流的超小型及高精度DC/DC降压转换器。由于两个开关晶体管均为集成,故电路仅需一个电感及两个小电容。独特的控制架构能使电源极迅速地对负载瞬变做出反应,并保留+/-1% 的高电压调整精度--正如当今高性能处理内核所要求的那样。3MHz的开关频率可将电感尺寸减小至仅为1mH,从而允许使用高度小于1 mm的低高度芯片电感。器件还提供有芯片级封装以将IC尺寸减小至2 mm x 1 mm。整个解决方案可构建成能安装至5 x 5 mm2 空间中。为进一步优化功耗,高级DC/DC调整器还具有自动PFM/PWM模式转换能力,以提高宽负载范围内的转换效率。在轻负载条件下,转换器进入脉冲频率调制 (PFM) 模式,而当负载电流高于50-mA时,则采用脉宽调制 (PWM) 控制方案,故能以高达80%-90%的效率来提供1.8-V及500-mA的内核电源。

图4:带小器件与封装的高频3-MHz DC/DC转换器
结论
如图1所示,为差异化子器件供电的典型非集成电源器件,可能是作为手机电池盒一部分的电池容量计、高效率但小体积的高频DC/DC内核电源、用于相机白闪光灯LED的高性能DC/DC升压驱动器、带有机LED电源的白LED背光驱动器、次显示屏以及具有超低电源抑制比 (PSRR) 的线性调整器等。在进行集成时,首先集成消费者熟悉的一些已知特性。拥有更高性能及效率的领先模拟半导体技术--包括经过优化的分立电源管理器件等,将随付运量的增加及功能标准化而被越来越多地集成。为进一步优化电源管理并延长电池工作时间,必须考虑以下三个方面的问题。首先,电池管理必须能处理电池充电及容量测量。其次,电源转换必须能尽可能有效地将电池功率转换为系统可用电源。第三,用于分析处理器实际功耗并控制电源的系统电源管理必须能优化电池功率的使用效率。第一与第二个方面可通过选择合适的电源管理器件来实现,而第三个方面则与处理一侧的主要软件开发有关。
在电池管理中,电池"容量计"正变得日益流行。在传统上,通常用以下方法来测量电池容量,即:先测量锂离子电池的电压,然后再用存储在存储器中的容量查找表来得出有关可用电池功率的结果。但由于3G手机复杂的功耗特性及锂离子电池性能随时间、温度及负载条件的变化,上述方法并不实用。为精确测量剩余电池容量以使处理器能更好地管理手机功耗,人们采用了具有"阻抗跟踪"能力、并能测量进出电池实际电量的高性能库仑计。这使处理器能有效地部署电池节省模式、精确确定电池耗尽时间以及当需要充电时向终端用户告警等。图2即显示一种集成在电池盒中、并通过I2C通信接口向主处理器发送参数的库伦计。

图2:用于精确电池容量测量的电池容量计
图字(上下、左右):ESD保护、锂离子电池保护器。
而在电源转换领域,DC/DC转换器在提供用于LED驱动与处理器内核电源的高效率解决方案方面正扮演着越来越重要的角色。为提高数码相机与视频会议的性能,CMOS与CCD传感器的分辨率在不断提高。简单物理学原理表明,以不断提高的传感器分辨率,需要有更高的光亮才能拍摄高质量照片,这反过来又要求拥有更亮相机闪光灯能力的解决方案。今天许多手机相机闪光灯所提供的亮度比采用以小于100 mA的电流来驱动白LED 的"玩具闪光灯"所提供的亮度低很多。这种设计实际上完全不能提高拍摄照片的质量。为真正使产品具有差异性,需要以接近1A的电流来驱动高功率白LED灯。而1A则是一个用电荷泵所难以达到的电流值,因为所需相应的2A电池电流会超出系统为此种功能(即照相功能)所预留的任何电池功率预算。为解决此电池电流问题,图3给出了一种可将700 mA电流驱动至相机闪光灯应用白LED中的高效率DC/DC升压转换器。

图3:用于高亮度相机闪光灯LED的高效率DC/DC升压块
手机中的几种子系统可能需要有精确的内核源电压。线性调整器通常被认为是一种用于电压调整的小尺寸及低成本解决方案。但当电流高于200mA时,由于功耗过高,它们开始需要既占空间又价格昂贵的散热片。功耗是由供电时较大的输入-输出电压差乘以输出电流所致,例如,从3.6-V锂离子电池上得到的1.2V / 500mA内核电压等。尽管线性调整器能以33%的效率来进行这种调整,并因此而成为"燃烧"电池功率及产生热量的主要来源,但DC/DC转换器却能以高于90% 的效率很好地工作,且只消耗LDO浪费的一小部分功率。采用最高级模拟工艺与设计技术的最新一代DC/DC转换器拥有好几项空间节省特性。图4给出了一种用于高达500-mA内核电流的超小型及高精度DC/DC降压转换器。由于两个开关晶体管均为集成,故电路仅需一个电感及两个小电容。独特的控制架构能使电源极迅速地对负载瞬变做出反应,并保留+/-1% 的高电压调整精度--正如当今高性能处理内核所要求的那样。3MHz的开关频率可将电感尺寸减小至仅为1mH,从而允许使用高度小于1 mm的低高度芯片电感。器件还提供有芯片级封装以将IC尺寸减小至2 mm x 1 mm。整个解决方案可构建成能安装至5 x 5 mm2 空间中。为进一步优化功耗,高级DC/DC调整器还具有自动PFM/PWM模式转换能力,以提高宽负载范围内的转换效率。在轻负载条件下,转换器进入脉冲频率调制 (PFM) 模式,而当负载电流高于50-mA时,则采用脉宽调制 (PWM) 控制方案,故能以高达80%-90%的效率来提供1.8-V及500-mA的内核电源。

图4:带小器件与封装的高频3-MHz DC/DC转换器
结论
电源管理 蓝牙 红外 USB 数字电视 半导体 收发器 LDO 传感器 解码器 LED 电压 CMOS 电流 电路 电感 电容 PWM 相关文章:
- 电源设计小贴士 1:为您的电源选择正确的工作频率(12-25)
- 超低静态电流电源管理IC延长便携应用工作时间(04-14)
- 负载点降压稳压器及其稳定性检查方法(07-19)
- 高效地驱动LED(04-23)
- 电源SOC:或许好用的“疯狂”创意(07-24)
- 实现智能太阳能管理的微型逆变器应运而生(05-06)
