TI直流有刷电机驱动器DRV8837 的特点和应用
时间:08-24
来源:互联网
点击:
上周,德州仪器 (TI)宣布推出了面向电池供电应用的业界最小型 1.8 A 有刷 DC 电机驱动器DRV8837。德州仪器半导体技术(上海)有限公司半导体事业部市场推广经理李志林先生向媒体讲解了该器件的主要特点和应用案例。
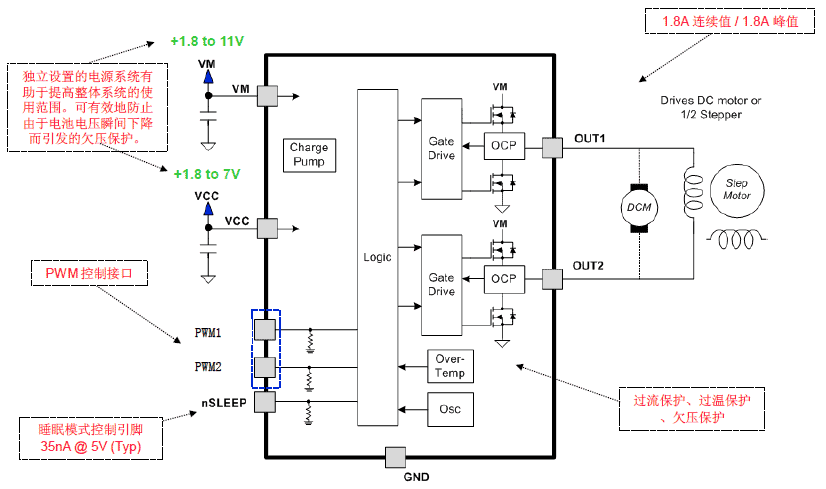
DRV8837有以下特性:
• 单H桥马达驱动电路
* 双电源电路: Vm= 1.8 to 11V Vcc= 1.8 to 7.0V
* 电流输出能力: 1.8A cont / 1.8A peak
• MOSFET体电阻: 280mR (LS + HS)
• PWM 控制接口
• 支持刹车功能
• 支持睡眠操作模式(35nA @ 5V)
• 小尺寸封装2 x 2mm
• 集成各种保护电路:过流保护、过温保护、欠压保护。
图1. DRV8837 框图
DRV8837 的产品优势有以下几点:
1. 支持6节碱性电池(9V)或2节锂电池(8V)应用。这是因为DRV8837的马达驱动输入电压最高可达11V。较高的供电电压使得系统可以用更多的电池供电,续航时间久更长。
2. 双电源结构有助于减少系统噪音、提高整体性能。从上图可以看出,独立设置的两个电源系统有助于提高整体系统的使用范围,可有效地防止由于电池电压瞬间下降而引发的欠压保护。
3. 较小的体电阻值实现了优越的散热性能,并同时提高了电池使用时间。DRV8837的MOSFET体电阻仅280毫欧,在8.5V马达驱动电压、75%占空比和1.8A马达电流的情形下,该器件的平均封装温度为70摄氏度。在4节AA电池供电、马达电压设定在4.7V(PWM调制)的情况下,DRV8837的电池使用时间达到636分钟(电压为3.6V是认为电池寿命结束),据称比竞争产品多出了2.5小时或30%。
4. 支持每组半桥的独立控制。从图中可以看出,DRV8837具有两个独立的驱动电路,因此可以用来驱动两个马达,在有需求的情况下减少了器件的数量。
5. 支持刹车功能。断电情况下马达立刻停止转动。
6. 低功耗睡眠模式有效地提高电池使用时间。睡眠模式下电流仅35nA @ 5V。
7. 小封装及高度集成化有效地优化了系统板尺寸。器件尺寸仅2mm x 2mm,面积为分立方案的二十分之一。
8. 各种保护功能提高了系统的可靠性和稳定性。例如,过流保护对于有刷电机十分关键,因为在开机的瞬间电机实际上处于短路状态。
DRV8837与市场上其他产品的比较见下表。
表1:DRV8837与竞争产品的比较
据介绍,DRV8837的实际应用范例包括玩具、电动牙刷、继电器、预付费气表和电子门锁等。配合TI公司的超低功耗微控制器MSP430系列,TI推荐了几个组合应用方案:
1. 电动门锁 iCombo: MSP430FR5739 + DRV8837。超低功耗MCU与低功耗马达驱动的电动门锁控制方案。实现了更低的系统功耗、同时优化了系统面积。
图2:电动门锁方案
2. 阀门控制 iCombo: MSP430F5438A + DRV8837。超低功耗MCU与低功耗马达驱动的阀门控制方案。实现了更低的系统功耗、同时优化了系统面积。
图3:阀门控制方案
TI公司为DRV8837 提供测试评估板,功能特点包括:
• eZ430-F2013 编程接口• Micro USB 接口(供电使用)
• 电机电源(若不为USB供电)
• 方向控制
• 电机接口
• 电机速度控制
• 睡眠模式控制
测试评估板如下图所示。
图4:DRV8837评估板
DRV8837有以下特性:
• 单H桥马达驱动电路
* 双电源电路: Vm= 1.8 to 11V Vcc= 1.8 to 7.0V
* 电流输出能力: 1.8A cont / 1.8A peak
• MOSFET体电阻: 280mR (LS + HS)
• PWM 控制接口
• 支持刹车功能
• 支持睡眠操作模式(35nA @ 5V)
• 小尺寸封装2 x 2mm
• 集成各种保护电路:过流保护、过温保护、欠压保护。
图1. DRV8837 框图
DRV8837 的产品优势有以下几点:
1. 支持6节碱性电池(9V)或2节锂电池(8V)应用。这是因为DRV8837的马达驱动输入电压最高可达11V。较高的供电电压使得系统可以用更多的电池供电,续航时间久更长。
2. 双电源结构有助于减少系统噪音、提高整体性能。从上图可以看出,独立设置的两个电源系统有助于提高整体系统的使用范围,可有效地防止由于电池电压瞬间下降而引发的欠压保护。
3. 较小的体电阻值实现了优越的散热性能,并同时提高了电池使用时间。DRV8837的MOSFET体电阻仅280毫欧,在8.5V马达驱动电压、75%占空比和1.8A马达电流的情形下,该器件的平均封装温度为70摄氏度。在4节AA电池供电、马达电压设定在4.7V(PWM调制)的情况下,DRV8837的电池使用时间达到636分钟(电压为3.6V是认为电池寿命结束),据称比竞争产品多出了2.5小时或30%。
4. 支持每组半桥的独立控制。从图中可以看出,DRV8837具有两个独立的驱动电路,因此可以用来驱动两个马达,在有需求的情况下减少了器件的数量。
5. 支持刹车功能。断电情况下马达立刻停止转动。
6. 低功耗睡眠模式有效地提高电池使用时间。睡眠模式下电流仅35nA @ 5V。
7. 小封装及高度集成化有效地优化了系统板尺寸。器件尺寸仅2mm x 2mm,面积为分立方案的二十分之一。
8. 各种保护功能提高了系统的可靠性和稳定性。例如,过流保护对于有刷电机十分关键,因为在开机的瞬间电机实际上处于短路状态。
DRV8837与市场上其他产品的比较见下表。
表1:DRV8837与竞争产品的比较
据介绍,DRV8837的实际应用范例包括玩具、电动牙刷、继电器、预付费气表和电子门锁等。配合TI公司的超低功耗微控制器MSP430系列,TI推荐了几个组合应用方案:
1. 电动门锁 iCombo: MSP430FR5739 + DRV8837。超低功耗MCU与低功耗马达驱动的电动门锁控制方案。实现了更低的系统功耗、同时优化了系统面积。
图2:电动门锁方案
2. 阀门控制 iCombo: MSP430F5438A + DRV8837。超低功耗MCU与低功耗马达驱动的阀门控制方案。实现了更低的系统功耗、同时优化了系统面积。
图3:阀门控制方案
TI公司为DRV8837 提供测试评估板,功能特点包括:
• eZ430-F2013 编程接口• Micro USB 接口(供电使用)
• 电机电源(若不为USB供电)
• 方向控制
• 电机接口
• 电机速度控制
• 睡眠模式控制
测试评估板如下图所示。
图4:DRV8837评估板
德州仪器 半导体 电路 电流 MOSFET 电阻 PWM 电压 继电器 电子 MSP430 MCU USB 相关文章:
- 与MSP430 USI端口配合使用ADS8361(06-18)
- 基于MSP430及PROFIBUS的监测子站设计(06-12)
- TI详解其业界首款工业用隔离式CAN 收发器(07-27)
- 多媒体远程联动智能监控终端的设计(10-20)
- 基于CAN总线和MSP430的CO红外检测系统设计(03-12)
- 基于DSP的继电保护测试仪信号采集装置硬件设计(03-15)
