触摸屏在印刷机上的应用
时间:08-21
来源:互联网
点击:
一.引言
近年来,随着我国自动化技术的提高,工厂自动化也上了一个新台阶。触摸屏作为一种新型的人机界面,从一出现就受到关注,它的简单易用,强大的功能及优异的稳定性使它非常适合用于工业环境。用户可以自由地组合文字、按钮、图形、数字等来处理或监控管理随时可能变化的信息。随着机械设备的飞速发展,以往的操作界面需由熟练的操作员才能操作,无法提高效率。但使用人机界面,能明确指示并告知操作员机器设备目前的状况,使操作变得简单生动。使用触摸屏,还可以使机器配线标准化,简单化,同时也能减少可编程控制器控制所需的I/O点数,降低生产成本,也相对提高整套设备的附加价值。eView触摸屏和三菱PLC有很好的通用性,能在线监视程序,不必很麻烦的重复插拔接口。
二.印刷机的电气原理
1.印刷机的设备图如下:

图1:印刷机外形
2.采用触摸屏的电气控制流程:

图2:电气控制流程图
3.电气部分设计:
由于印刷机的长度过长,为了方便操作,在2个不同的位置各放置了1个触摸屏: MT508S和MT506S。在主人机界面(MT508S)中,设计了4幅画面,包括整体图形、故障显示、机器速度和印刷控制。还有两个自动弹出窗用于对电子凸轮参数(Q00 PLC内部地址)的修改,实现在线控制;在另1个人机界面(MT506)中,也设计了4幅画面,包括印刷控制、水辊速度显示、调版监控和计数控制。故障显示使用指示器,给出位元件即可实现闪动效果,让操作者很方便的知道故障部位,整体感很好。在水辊速度显示中,设计了一个显示图,可以显示水量增加大小,同时也可方便监控。
选择调版部分的设计进行说明:
触摸屏设计如下图

图3:HMI主画面
调版部分的电气原理图如下:

图4:调版部分电气图
调版部分的分析:
将触摸屏中的色组选择开关(自锁式)按下,调整上、下(或左、右)按键(自复式),经过Q00可编程控制器的程序处理后,将输出模块的触点导通,控制继电器动作使电机运转。电机运转后,通过机械部分的传动,带动电位器的阻值变化。电位器的阻值变化经过线形模块和模拟量转换模块的处理,变为数值量送入可编程控制器中,可编程控制器经过运算处理后,送到触摸屏中,显示调版位置的变化。
三.软件特点
1.主从通讯功能
当MT508S触摸屏连接到Q00可编程控制器后,MT506S触摸屏利用主从通讯模式通过MT508S间接获取PLC内数据,如此连接,极大的简化了通讯程序的处理。
2. 触摸屏MT500系列的编程采用基于Win98/NT平台的组态技术,可根据不同客户需求,方便、快速的生成个性化的人机界面,用户可以自由的组合文字、按钮、图形、数字等功能元件来处理或监控管理随时变化的数据信息。
3.标准化总线设计,可方便的扩展多台连接。
四.结束语
一套完整的印刷机电气系统,包括硬件、软件的设计,涵盖范围较广。本文中,我只简单介绍了其中比较重要的几个部分,其它细节还有很多,在此不再一一列举。使用触摸屏控制系统,性能稳定、设计和使用方便,已经在我公司生产的印刷机上得到了批量使用。eView触摸屏功能齐全、可靠耐用、编程简洁,与其他HMI产品相比,界面友好,给用户编程和维修都带来极大方便。总之, eView触摸屏在我的电气系统设计起到了关键性的作用,给我的设计工作带来了极大的方便,随着eView触摸屏性能的不断提高,其在印刷机行业的应用将更加广泛和深入。
近年来,随着我国自动化技术的提高,工厂自动化也上了一个新台阶。触摸屏作为一种新型的人机界面,从一出现就受到关注,它的简单易用,强大的功能及优异的稳定性使它非常适合用于工业环境。用户可以自由地组合文字、按钮、图形、数字等来处理或监控管理随时可能变化的信息。随着机械设备的飞速发展,以往的操作界面需由熟练的操作员才能操作,无法提高效率。但使用人机界面,能明确指示并告知操作员机器设备目前的状况,使操作变得简单生动。使用触摸屏,还可以使机器配线标准化,简单化,同时也能减少可编程控制器控制所需的I/O点数,降低生产成本,也相对提高整套设备的附加价值。eView触摸屏和三菱PLC有很好的通用性,能在线监视程序,不必很麻烦的重复插拔接口。
二.印刷机的电气原理
1.印刷机的设备图如下:

图1:印刷机外形
2.采用触摸屏的电气控制流程:

图2:电气控制流程图
3.电气部分设计:
由于印刷机的长度过长,为了方便操作,在2个不同的位置各放置了1个触摸屏: MT508S和MT506S。在主人机界面(MT508S)中,设计了4幅画面,包括整体图形、故障显示、机器速度和印刷控制。还有两个自动弹出窗用于对电子凸轮参数(Q00 PLC内部地址)的修改,实现在线控制;在另1个人机界面(MT506)中,也设计了4幅画面,包括印刷控制、水辊速度显示、调版监控和计数控制。故障显示使用指示器,给出位元件即可实现闪动效果,让操作者很方便的知道故障部位,整体感很好。在水辊速度显示中,设计了一个显示图,可以显示水量增加大小,同时也可方便监控。
选择调版部分的设计进行说明:
触摸屏设计如下图

图3:HMI主画面
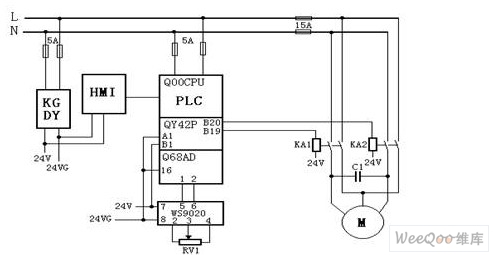
调版部分的电气原理图如下:

图4:调版部分电气图
调版部分的分析:
将触摸屏中的色组选择开关(自锁式)按下,调整上、下(或左、右)按键(自复式),经过Q00可编程控制器的程序处理后,将输出模块的触点导通,控制继电器动作使电机运转。电机运转后,通过机械部分的传动,带动电位器的阻值变化。电位器的阻值变化经过线形模块和模拟量转换模块的处理,变为数值量送入可编程控制器中,可编程控制器经过运算处理后,送到触摸屏中,显示调版位置的变化。
三.软件特点
1.主从通讯功能
当MT508S触摸屏连接到Q00可编程控制器后,MT506S触摸屏利用主从通讯模式通过MT508S间接获取PLC内数据,如此连接,极大的简化了通讯程序的处理。
2. 触摸屏MT500系列的编程采用基于Win98/NT平台的组态技术,可根据不同客户需求,方便、快速的生成个性化的人机界面,用户可以自由的组合文字、按钮、图形、数字等功能元件来处理或监控管理随时变化的数据信息。
3.标准化总线设计,可方便的扩展多台连接。
四.结束语
一套完整的印刷机电气系统,包括硬件、软件的设计,涵盖范围较广。本文中,我只简单介绍了其中比较重要的几个部分,其它细节还有很多,在此不再一一列举。使用触摸屏控制系统,性能稳定、设计和使用方便,已经在我公司生产的印刷机上得到了批量使用。eView触摸屏功能齐全、可靠耐用、编程简洁,与其他HMI产品相比,界面友好,给用户编程和维修都带来极大方便。总之, eView触摸屏在我的电气系统设计起到了关键性的作用,给我的设计工作带来了极大的方便,随着eView触摸屏性能的不断提高,其在印刷机行业的应用将更加广泛和深入。
- 基于ARM与DSP的嵌入式运动控制器设计(04-25)
- 多核及虚拟化技术在工业和安全领域的应用(05-23)
- 基于nRF2401智能小区无线抄表系统集中器设计(04-30)
- 解密波音747飞机中的Sperry垂直陀螺仪(05-06)
- lns构架智能小区安防及关键技术应用研究(06-09)
- 基于MSP430及PROFIBUS的监测子站设计(06-12)
