AD736在机车信号智能监测中的应用
时间:07-09
来源:互联网
点击:
随着列车运行速度的提升,铁道部规划在未来的列车运行中将逐步取消地面信号机而只使用车上信号系统的重大体制改革,即机车信号系统将是司机操作列车运行的唯一信号引导,而轨道感应电压值的大小直接影响机车信号的正常,所以在对机车信号运行参数的监测中,对轨道感应电压的监测是其中一个很重要的部分。 轨道感应电压是交流小信号,对交流信号有效值的测量主要有以下几种方法:
1) 用峰值变换器,通过波峰因数求出有效值;
2) 热电偶电桥有效值变换器;
3) 用模拟运算组成电子有效值变换器;
4) 逐点采样一组数据,求其“均方根”得到其有效值。
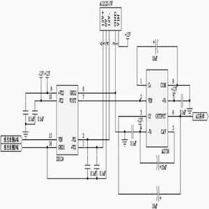
以上几种测量方法都存在不同程度的缺点和局限性,为了得到轨道感应电压有效值的精确测量,且实现简单可靠,我们采用真有效值变换器AD736,它通过对输入交流电压进行"平方→求平均值→开平方"的运算而得到交流电压的有效值。当我们进行轨道感应电压值的读取时,将变换后的直流信号通过AD采样器,然后利用单片机进行运算和处理,即可得到感应电压的有效值。 AD736 AD736是经过激光修正的单片精密真有效值AC/DC转换器。其主要特点是准确度高、灵敏性好(满量程为200mVRMS)、测量速率快、频率特性好(工作频率范围可达0_460kHz)、输入阻抗高、输出阻抗低、电源范围宽、低功耗(最大的电源工作电流为200μA)。用它来测量正弦波电压的综合误差不超过±3%。AD736片内含有5个功能部分:输入放大器、全波整流器、RMS变换器、偏置电路和输出缓冲器。 AD736的输入是通过一个用作单位增益缓冲器(具有FET输入)的输入放大器来引入的。工作时,被测信号电压加到AD736输入放大器的同相输入端,此输入放大器的输出电压经全波整流后送到RMS变换器,RMS变换器又将其经过“平方→求平均值→开平方”的运算后转换成代表真有效值的直流电压,然后再通过输出放大器的Vo端输出。 轨道感应电压智能监测的实现 在机车信号智能监测中,由于机车信号主机需要从轨道感应电压获取信息,来产生机车信号,为了不至于对机车信号主机接收轨道感应信息造成影响,保证行车安全,轨道感应电压的智能监测电路的设计需要注意以下两个方面: 1) 监测电路与轨道感应线圈相互隔离:当机车信号智能监测电路出现短路、过流等现象时不会干扰机车信号主机的正常工作。 2) 监测电路的输入阻抗足够大:如果机车信号智能监测电路的输入阻抗太小,将会分流较多轨道感应线圈的能量,使到达机车信号主机的能量太小,造成机车信号主机不能获取轨道感应信息,导致机车信号乱码。 基于上述考虑,轨道感应电压智能监测电路中,我们在轨道感应线圈和AD736的输入端之间插入了一个隔离放大器ISO124,其电路框图如图1所示。
ISO124为BB公司采用新型的滞回调制/解调技术设计的低成本精密电容隔离放大器,它是由在电路上完全对称的输入部分和输出部分组成,制造时采用激光调整工艺使两部分完全匹配,因此ISO124的输出端能够高精度复现输入信号,所以系统接入ISO124不会影响信号的完整性,而且具有较好的高频暂态性能,如果不接任何外部器件,其传输系数为1:1,增益误差小于±0.5%。利用ISO124和AD736设计的轨道感应电压智能监测电路图如图2所示。 图中A1212S-1W是为ISO124输入端提供±12V电源的,此电源与输出部分±12V电源是相互隔离的,这样保证ISO124的输入和输出部分在电气上完全隔离。轨道感应电压经ISO124隔离后,直接输入到AD736的高阻抗输入端,而将Cc引脚与公共端COM通过隔直电容Cc相连,此种方式下,输出为轨道感应电压的有效值,将不包含直流分量。
有四种,分别是下行1700Hz、2300 Hz及上行2000 Hz和2600 Hz,我们设计的轨道感应电压有效值的监测电路中,在上述两种制式的频率范围内的测量精度都达到了±3mV,满足现场的实际需求。
1) 用峰值变换器,通过波峰因数求出有效值;
2) 热电偶电桥有效值变换器;
3) 用模拟运算组成电子有效值变换器;
4) 逐点采样一组数据,求其“均方根”得到其有效值。
以上几种测量方法都存在不同程度的缺点和局限性,为了得到轨道感应电压有效值的精确测量,且实现简单可靠,我们采用真有效值变换器AD736,它通过对输入交流电压进行"平方→求平均值→开平方"的运算而得到交流电压的有效值。当我们进行轨道感应电压值的读取时,将变换后的直流信号通过AD采样器,然后利用单片机进行运算和处理,即可得到感应电压的有效值。 AD736 AD736是经过激光修正的单片精密真有效值AC/DC转换器。其主要特点是准确度高、灵敏性好(满量程为200mVRMS)、测量速率快、频率特性好(工作频率范围可达0_460kHz)、输入阻抗高、输出阻抗低、电源范围宽、低功耗(最大的电源工作电流为200μA)。用它来测量正弦波电压的综合误差不超过±3%。AD736片内含有5个功能部分:输入放大器、全波整流器、RMS变换器、偏置电路和输出缓冲器。 AD736的输入是通过一个用作单位增益缓冲器(具有FET输入)的输入放大器来引入的。工作时,被测信号电压加到AD736输入放大器的同相输入端,此输入放大器的输出电压经全波整流后送到RMS变换器,RMS变换器又将其经过“平方→求平均值→开平方”的运算后转换成代表真有效值的直流电压,然后再通过输出放大器的Vo端输出。 轨道感应电压智能监测的实现 在机车信号智能监测中,由于机车信号主机需要从轨道感应电压获取信息,来产生机车信号,为了不至于对机车信号主机接收轨道感应信息造成影响,保证行车安全,轨道感应电压的智能监测电路的设计需要注意以下两个方面: 1) 监测电路与轨道感应线圈相互隔离:当机车信号智能监测电路出现短路、过流等现象时不会干扰机车信号主机的正常工作。 2) 监测电路的输入阻抗足够大:如果机车信号智能监测电路的输入阻抗太小,将会分流较多轨道感应线圈的能量,使到达机车信号主机的能量太小,造成机车信号主机不能获取轨道感应信息,导致机车信号乱码。 基于上述考虑,轨道感应电压智能监测电路中,我们在轨道感应线圈和AD736的输入端之间插入了一个隔离放大器ISO124,其电路框图如图1所示。

ISO124为BB公司采用新型的滞回调制/解调技术设计的低成本精密电容隔离放大器,它是由在电路上完全对称的输入部分和输出部分组成,制造时采用激光调整工艺使两部分完全匹配,因此ISO124的输出端能够高精度复现输入信号,所以系统接入ISO124不会影响信号的完整性,而且具有较好的高频暂态性能,如果不接任何外部器件,其传输系数为1:1,增益误差小于±0.5%。利用ISO124和AD736设计的轨道感应电压智能监测电路图如图2所示。 图中A1212S-1W是为ISO124输入端提供±12V电源的,此电源与输出部分±12V电源是相互隔离的,这样保证ISO124的输入和输出部分在电气上完全隔离。轨道感应电压经ISO124隔离后,直接输入到AD736的高阻抗输入端,而将Cc引脚与公共端COM通过隔直电容Cc相连,此种方式下,输出为轨道感应电压的有效值,将不包含直流分量。

有四种,分别是下行1700Hz、2300 Hz及上行2000 Hz和2600 Hz,我们设计的轨道感应电压有效值的监测电路中,在上述两种制式的频率范围内的测量精度都达到了±3mV,满足现场的实际需求。
电压 电子 单片机 电流 放大器 电路 电容 电路图 相关文章:
- 航天器DC/DC变换器的可靠性设计(02-12)
- 基于nRF2401智能小区无线抄表系统集中器设计(04-30)
- 卫星电源分系统可靠性设计与研究(02-12)
- 安全标准61010标准解析(05-05)
- 采用信号调理IC驱动应变片电桥传感器(05-26)
- 解密波音747飞机中的Sperry垂直陀螺仪(05-06)
