On Semi AMIS-49587动力线载波调制解调方案
时间:07-26
来源:mwrf
点击:
On Semi 公司的AMIS−49587是采用S-FSK调制的和IEC1334−5−1 IEC 1334−4−32/EN50065兼容的50/60Hz动力线载波调制解调器,它采用ARM 7TDMI处理器核,包括MAC层.可编程载波频率从9kHz到95kHz(增量10Hz),半双工方式,数据速率可选择: 300–600–1200–2400 baud(50 Hz),典型应用为AMR,远程安全控制,街灯控制以及漏水,漏汽和火警发送.本文介绍了AMIS−49587主要特性,方框图,发送和接收器方框图,应用案例和典型应用电路以及外接50/60Hz抑制滤波器电路图.
AMIS-49587: Power Line Carrier Modem
ON Semiconductor’s AMIS−49587 is an IEC1334 compliant power line carrier modem using spread−FSK (S−FSK) modulation for robust low data rate communication over power lines. AMIS−49587 is built around an ARM 7TDMI processor core, and includes the MAC layer. With this robust modulation technique, signals on the power lines can pass long distances. The half−duplex operation is automatically synchronized to the mains, and can be up to 2400 bits/sec.
The product configuration is done via its serial interface, which allows the user to concentrate on the development of the application. The AMIS−49587 is implemented in ON Semiconductor mixed signal technology, combining both analog circuitry and digital functionality on the same IC.
AMIS−49587主要特性:
• Power Line Carrier Modem for 50 and 60 Hz Mains
• Fully Compliant to IEC1334−5−1 IEC 1334−4−32 / EN50065
• Complete Handling of Protocol Layers Physical to MAC
• Programmable Carrier Frequencies from 9 to 95 kHz in 10 Hz Steps
• Half Duplex
• Data Rate Selectable: 300 – 600 – 1200 – 2400 baud (50 Hz)
• Synchronization on Mains
• Repetition Algorithm Boost the Robustness of Communication
• Other Features Under Development / Validation
• SCI Port to Application Microcontroller
• SCI Baudrate Selectable: 4.8 – 9.6 – 19.2 – 34.4 kb
• Power Supply 3.3 V
• Ambient Temperature Range: −40℃ to +80℃
• These Devices are Pb−Free and are RoHS Compliant*
AMIS−49587典型应用:
• AMR: Automated Remote Meter Reading (Télérelevé)
• Remote Security Control
• Streetlight Control
• Transmission of Alerts (Fire, Gas Leak, Water Leak)

图1.S-FSK调制解调器AMIS−49587方框图

图2. AMIS−49587发送器方框图

图3. AMIS−49587接收器方框图

图4. AMIS−49587接收器ADC和正交解调器方框图

图5. AMIS−49587应用案例

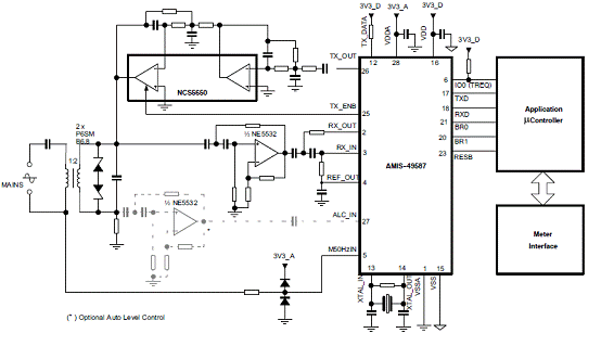
图6. AMIS−49587 S-FSK调制解调器典型应用电路

图7. 外接50/60Hz抑制滤波器电路图
详情请见:
http://www.onsemi.cn/pub_link/Collateral/AMIS-49587-D.PDF
AMIS-49587: Power Line Carrier Modem
ON Semiconductor’s AMIS−49587 is an IEC1334 compliant power line carrier modem using spread−FSK (S−FSK) modulation for robust low data rate communication over power lines. AMIS−49587 is built around an ARM 7TDMI processor core, and includes the MAC layer. With this robust modulation technique, signals on the power lines can pass long distances. The half−duplex operation is automatically synchronized to the mains, and can be up to 2400 bits/sec.
The product configuration is done via its serial interface, which allows the user to concentrate on the development of the application. The AMIS−49587 is implemented in ON Semiconductor mixed signal technology, combining both analog circuitry and digital functionality on the same IC.
AMIS−49587主要特性:
• Power Line Carrier Modem for 50 and 60 Hz Mains
• Fully Compliant to IEC1334−5−1 IEC 1334−4−32 / EN50065
• Complete Handling of Protocol Layers Physical to MAC
• Programmable Carrier Frequencies from 9 to 95 kHz in 10 Hz Steps
• Half Duplex
• Data Rate Selectable: 300 – 600 – 1200 – 2400 baud (50 Hz)
• Synchronization on Mains
• Repetition Algorithm Boost the Robustness of Communication
• Other Features Under Development / Validation
• SCI Port to Application Microcontroller
• SCI Baudrate Selectable: 4.8 – 9.6 – 19.2 – 34.4 kb
• Power Supply 3.3 V
• Ambient Temperature Range: −40℃ to +80℃
• These Devices are Pb−Free and are RoHS Compliant*
AMIS−49587典型应用:
• AMR: Automated Remote Meter Reading (Télérelevé)
• Remote Security Control
• Streetlight Control
• Transmission of Alerts (Fire, Gas Leak, Water Leak)

图1.S-FSK调制解调器AMIS−49587方框图

图2. AMIS−49587发送器方框图

图3. AMIS−49587接收器方框图

图4. AMIS−49587接收器ADC和正交解调器方框图

图5. AMIS−49587应用案例

图6. AMIS−49587 S-FSK调制解调器典型应用电路

图7. 外接50/60Hz抑制滤波器电路图
详情请见:
http://www.onsemi.cn/pub_link/Collateral/AMIS-49587-D.PDF
调制解调器 相关文章:
- 无线传感器网络中传输电路的设计(11-30)
- WLAN 802.11ad及发展历史简介(01-21)
- 基于OFDM的技术文献与实用设计汇总(01-09)
