编译时报错:Missing Negative Net for differential pair , positive net
时间:10-02
整理:3721RD
点击:
AD15 编译时报错:Missing Negative Net for differential pair [DN], positive net [DN],这个问题怎么解决,有高手知道吗?
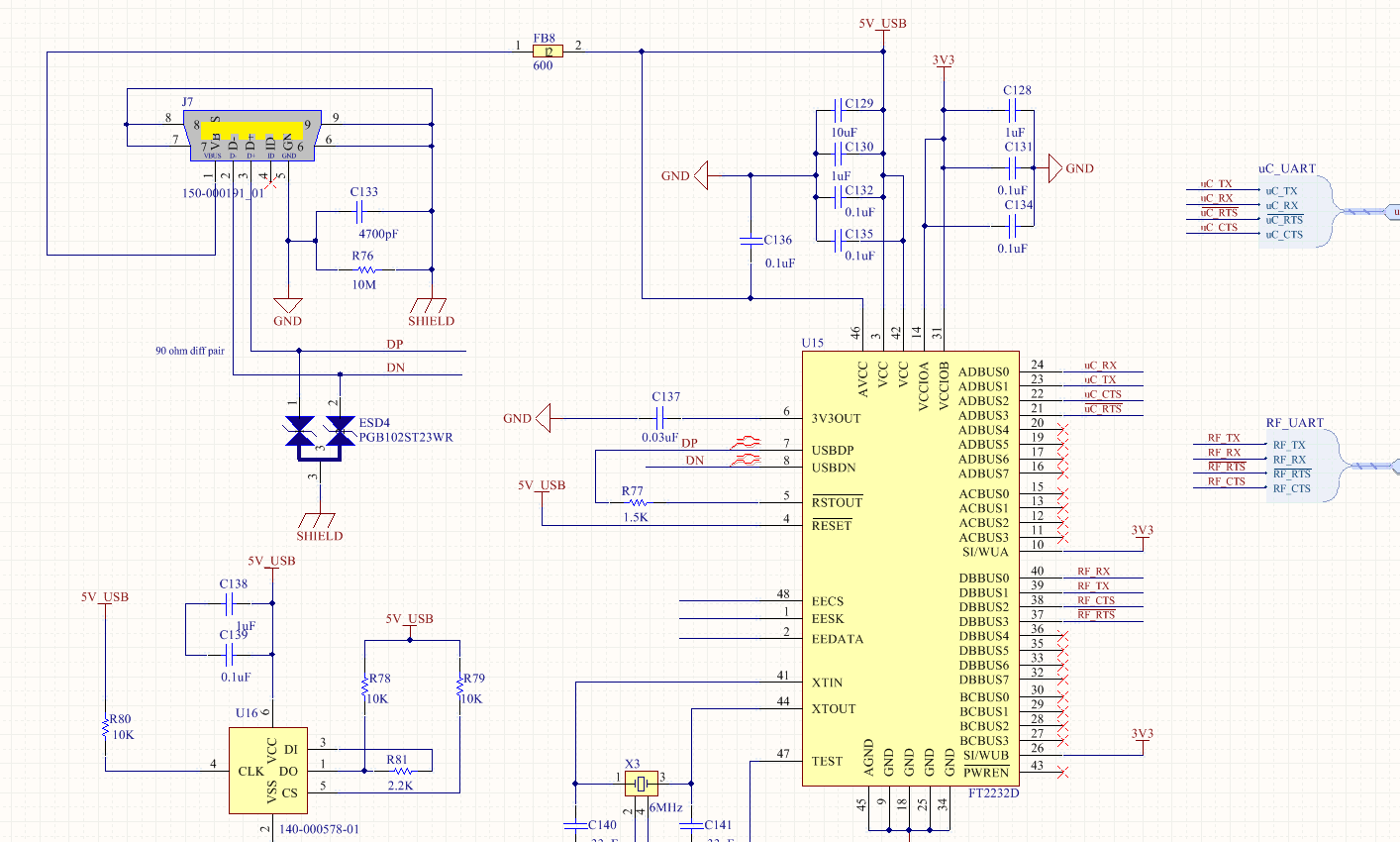
原理图发上来,经常遇到。
就是USB接口出来连接到芯片的差分对,帮我看一下,谢谢了!

AD差分线命名规则应该是 XX_N; XX_P 吧?你先改一下。看看行不行。
这种方法之前我在网上看到过,我试了一下,改了之后还是报错:Missing Negative Net for differential pair [USB_DP], positive net [USB_DP],实在搞不明白了
方便的话原理图发到我邮箱,邮箱已经私信给你了。今晚帮你找出问题。
查一下DN的网络标号是否放好,可以试一下删掉DN标号,重新放置一下
已经解决,去掉D就可以了,谢谢大家
差分线的net命名必须以“_p""_n"结尾
请教一下,左上角的earth和gnd在PCB中你是怎么处理的?是连起来吗还是另有其他的方法?请指教,谢谢!
