AD16 导出原理图时文字漂移,怎么救
时间:10-02
整理:3721RD
点击:
AD16 导出原理图时文字漂移,怎么救?
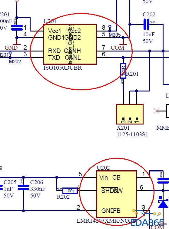
图上画圈处,原理图符号库显示是正常的
图上画圈处,原理图符号库显示是正常的

你是说从库里调出到原理图就乱了?上传库看看。
原理图是正常的,就是导出为PDF时漂移
你是直接利用ad自带的smart pdf导PDF的吧?
你用pdf打印机试试,就是将原理图通过打印的方式生产PDF。
不行的,公司别人的输出正常,安装的是同一个版本的软件,真尴尬。
如果没有问题绝对不可能。你发给我原理图文件。我来试试看。
