PADS的过来想问一个99的小问题?劳烦哪位和我说一下,谢谢
时间:10-02
整理:3721RD
点击:
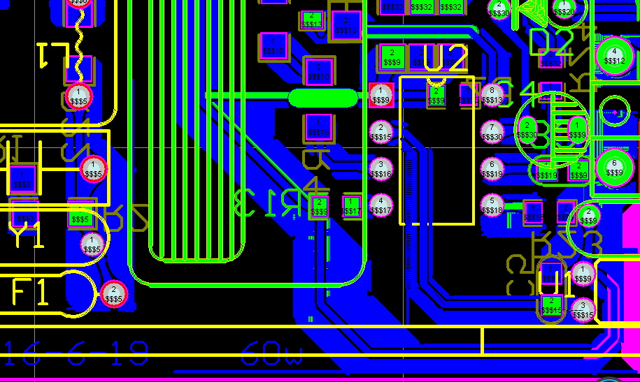
一直没有学过99软件,也没时间学,麻烦帮我看一下这个规则在哪设置,目的是想不同网络的走线也能和铜箔连在一下,请看图片,文件是PADS转过来的,


中间的所有走线本应该是与铜箔连在一起的
是不是网格铜啊。双击铜皮就可以设置。你板子上绿色的地方应该是报错吧。
不同网络的走线和其他铜箔连在一起 ? 你确定这样不短路?
