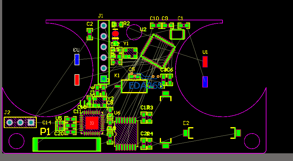
请问诸位大神我的图为什么老是显示DRC错误的颜色
时间:10-02
整理:3721RD
点击:
绿色是DRC ERRORS MARKETS 的颜色,请问大神这是什么原因?

http://www.eda365.com/thread-91247-1-3.html
这个其实主要是间距规则报错和器件规则报错,解决办法是可以先不必要的器件规则取消掉,不让他去检查。然后把间距规则的all规则设置小一点比如5mil
