PT100温度采集与输出
时间:10-02
整理:3721RD
点击:
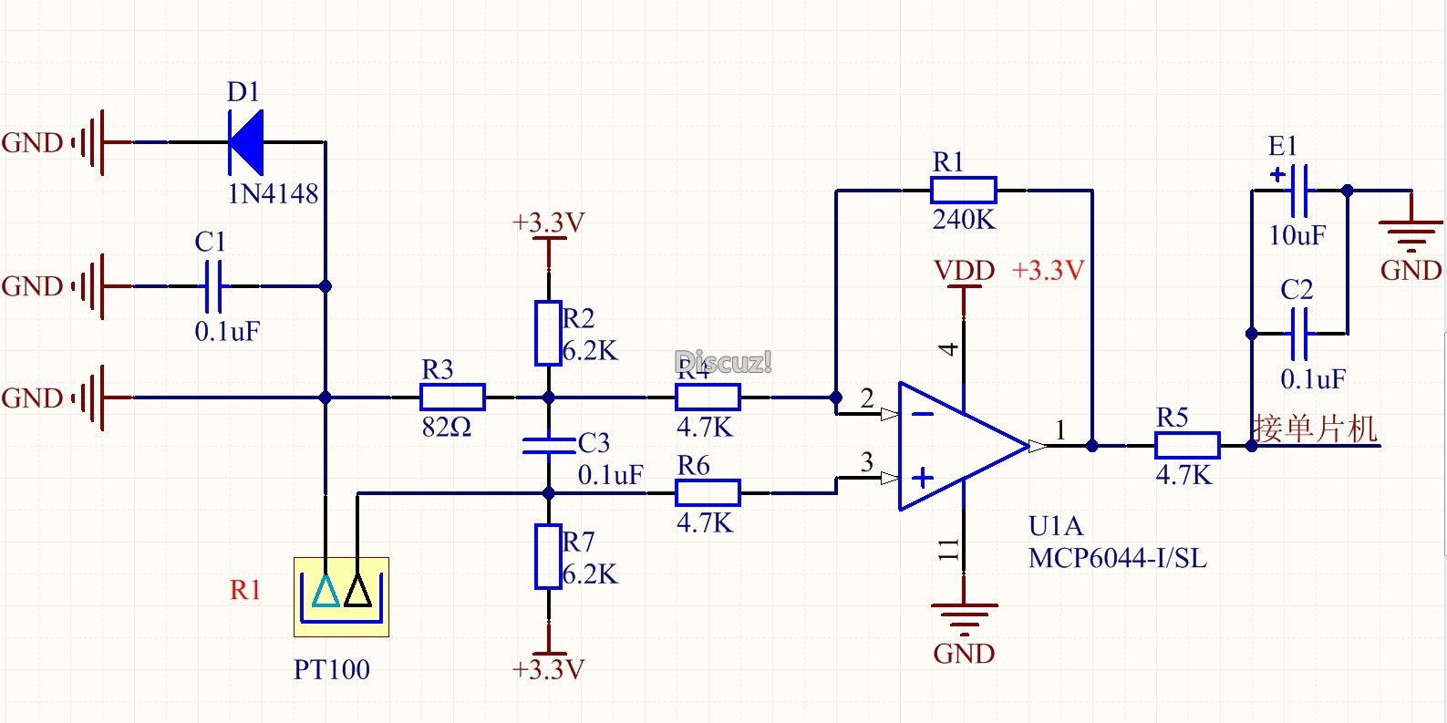
大神们帮我分析下这个原理图,我画错了吗?看不懂。
我画的PCB板三项数据差别有点大,与实际温度也有一点差距。不知道什么原因。是我走线不好吗?
左边的最下面的地接的不对吧 照你这么接那4148和电容两边都接地 有啥作用啊?
还必须这么接。我仿真和实际差不多。我仿真的到的结果是0.748。实际是0.765。
