在来款3D板欣赏
时间:10-02
整理:3721RD
点击:
多谢大家支持,有疑问可留言大家共同探讨








什么软件制作的?
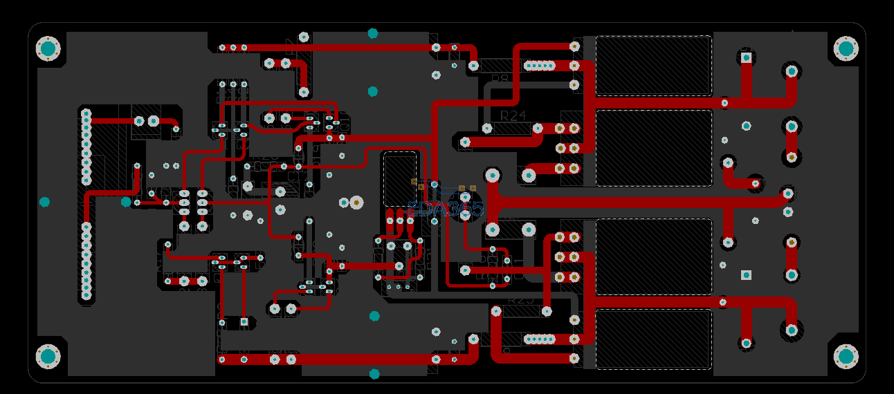
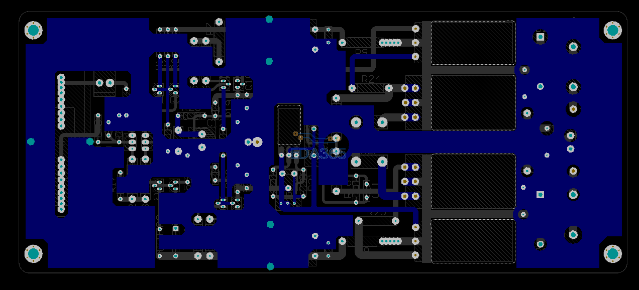
呵呵,Altium Designer
强!我做不到这么漂亮。只能做成这样的效果
阅读权限: 9

呵呵,,慢慢你就懂了
小编的封装是自己做的?
找个做三维设计的,把所有器件都做成STP格式文件导入到时原件库即可以有3D效果
找个做三维设计的,把所有器件都做成STP格式文件导入到时原件库即可以有3D效果
c:\3d.jpg

这个是汽车仪表盘吧。
呵呵,不错
还行,共享一下stp 格式的封装就好了
能把版子做到这个样子是我现在的目标啊
很羨慕,沒用過AD.
路过....
