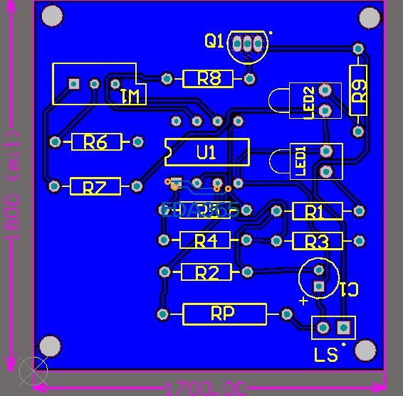
LM324湿度检测器
时间:10-02
整理:3721RD
点击:
本人新手,希望各位轻拍给出意见,说我是小板子之类的请绕道。

板子大小到无所谓...就是感觉这线绕的看起来让人很纠结啊...
小编心态不对,既然是新手,更应该谦逊。
这线有很多地方绕的看了眼花
我觉得不是板子小而是板子太大了。
IC管腳間走線,個人感覺不好!
元件布局需優化!
呵呵,是练习吧。
走线让人很纠结啊
哈哈 怎么这么几个东西要绕着走啊
LZ布局是的时候注意看网络线
太纠结了,布线技能还有待提高,加油LZ
