STM32F407 SDIO驱动sd卡一直卡在检查R1状态?
时间:10-02
整理:3721RD
点击:
各位前辈:
之前用原子哥的STM32F407开发板,实现了STM32F4开发指南-库函数版本_V1.1的照相机实验。后来自己单独画一块板子想实现这个功能,但是一直卡在“挂载SD卡”的SD_Error CmdResp1Error(u8 cmd)函数的while(1)里(如图所示)。
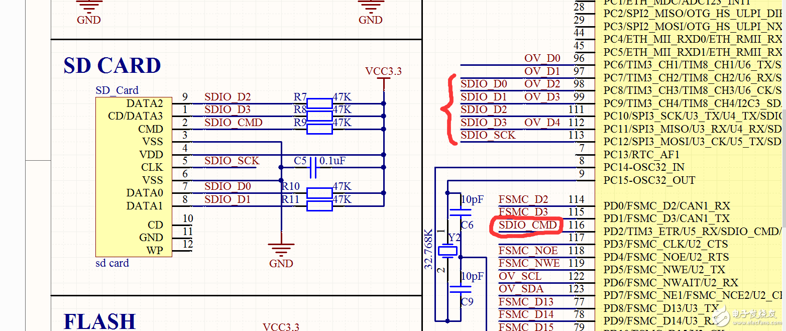
电路板设计是参考原子哥的开发板原理图(如图所示)。
硬件上应该没什么差别,其他外设(外置SRAM、FLASH)初始化也都没问题。
请问这是为什么呢?
之前用原子哥的STM32F407开发板,实现了STM32F4开发指南-库函数版本_V1.1的照相机实验。后来自己单独画一块板子想实现这个功能,但是一直卡在“挂载SD卡”的SD_Error CmdResp1Error(u8 cmd)函数的while(1)里(如图所示)。
电路板设计是参考原子哥的开发板原理图(如图所示)。
硬件上应该没什么差别,其他外设(外置SRAM、FLASH)初始化也都没问题。
请问这是为什么呢?
程序卡在这里

开发板SD卡原理图

自己板子的原理图

解决了吗
还没有。不知道是软件问题还是硬件问题。换了一张SD卡还是一样的错误
有没有遇到类似问题的呀~求助
Anybody help me~
现在解决了么,我也遇到这样的情况,不知如何下手
SD卡的硬件电路很简单,应该是软件问题,用的SD卡库是ST官方库还是一直原子的?
