stc无法烧录一直显示mcu等待上电(附电路图)
时间:10-02
整理:3721RD
点击:
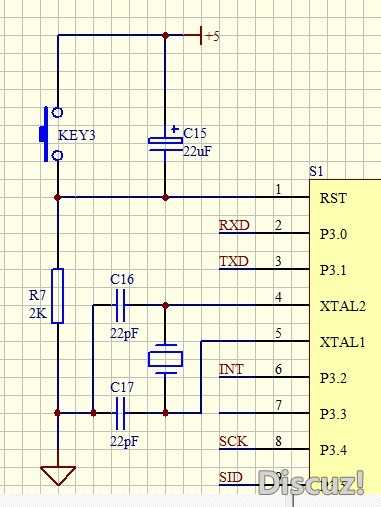
用的是pl2303转串;单片机为stc12c16ad;RXD,TXD接的单片机的P3^0,P3^1;附电路图:、
PL2303外围电路:
usb接口:

PL2303外围电路:
usb接口:

这不明显复位电路嘛
把RXD部分电路去掉。和TXD一样接。如果还不行,就再上传你51最小系统电路
前提你应该知道51下载需要上电复位
我有个复位键。
上电复位不是按键复位
我的51有个上电复位的
按键复位是防止程序跑飞,上电复位时当你下程序时,低电平变高电平,单片机才能下载程序
赞一个!学习了!
那请问你,按下载的时候有没有冷启动啊.就是单片机最小系统的电源由关再开
冷启动了没?要是还不行,就把单片机从锁紧器中取下来重装,我的板子刚开始也这样,差点扼杀了我学习单片机的热情啊
是不是你操作顺序有误呀,要先点下载,然后才给单片机上电。
估计是下载器不兼容这个型号的单片机,我之前用pl2303芯片的下载器给12C2052AD下载成功几率为一百分之一。后来买了CH340T芯片的下载器下载很顺利,淘宝有卖,十多元钱。你可以试一下。我买的是可以自动复位的。说是支持全系列的STC单片机,但是我没试过你那种单片机,不敢保证可以哈。其实即使买的下载器不行,以后用起来也很方便的。
不错的文件,值得收藏
