再给我看看这个PCB板子!
时间:10-02
整理:3721RD
点击:
还没有铺铜,但我在实际铺铜时为什么Top Layer中的铜在Keepout Layer之中,而Bottom Layer铺铜后铜层却在我铺铜画的方框中?然后造成只有顶层和底层的铺铜形状不一样。
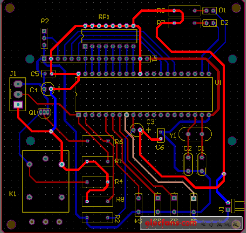
这是未铺铜的板子。

铺铜后的样子。

只要板子没开短路就好了
请问小编 PCB画出来是打样还是自己焊接?
你们那地方打样贵不,一般是几块起?
设置错误
先自己焊接出来调试检查,然后再做成PCB。在哪打样还不确定,一般在网上就挺好的。
是Keepout layer设置错了?
?
1,铺铜时要把间距调大一点。不能用0.254mm的间距铺铜。
2,手工焊接的板子,铺铜就用实铜吧。铺铜尽量把GND连接在一起,同时打些过孔。
LZ把四个角做了倒角设计。很好~
1、铺铜时可选择层,TOP、Bottom,你可能选成KEEPOUT层了;
2、K1是个什么,继电器吗?其它脚怎么没连
3、TOOL——DRC,看一个有没有错误
4、布局可以更紧凑一点
5、设置泪滴
还是您老仔细啊!K1是继电器,我还没连接线柱,还要修改原理图。DRC检查没错误,板子大小就不改了,这是我放大后截图的。
大哥 能不能帮忙设计个PCB板子 可以支付酬劳
你先给我加我QQ,我最近有时间!914166312
无薪帮你设计 只求能帮助需要的人
qq651206099
不错的资料,值得分享
