制作HC-SR04模块
时间:10-02
整理:3721RD
点击:
各位朋友,大家好~
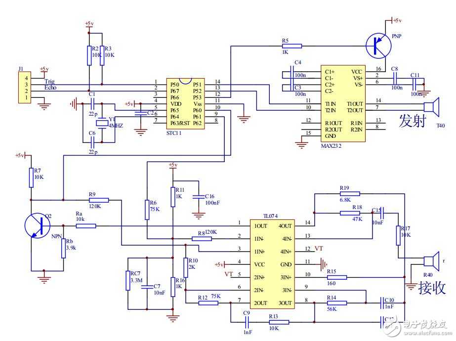
最近用了一款HC-SR04超声波测距模块,相信很多朋友都玩过,现在想知道HC-SR04中的STC程序是如何实现的? 下面是原理图:

HC-SR04这个模块是2线控制的(不包含电源线),而我想把他改成1线(SIG)控制,这个其实makeblock已经实现了,可是他们的模块小贵。
在网上找了很久的资料,大多数都是讲怎么使用HC-SR04这个超声波测距模块的,而我想找的资料是如何制作HC-SR04这个模块,关键是模块中STC单片机的程序。
最近用了一款HC-SR04超声波测距模块,相信很多朋友都玩过,现在想知道HC-SR04中的STC程序是如何实现的? 下面是原理图:

HC-SR04这个模块是2线控制的(不包含电源线),而我想把他改成1线(SIG)控制,这个其实makeblock已经实现了,可是他们的模块小贵。
在网上找了很久的资料,大多数都是讲怎么使用HC-SR04这个超声波测距模块的,而我想找的资料是如何制作HC-SR04这个模块,关键是模块中STC单片机的程序。
也想自己做一个 内部的还真没找到
这个STC具体是哪一款
http://bbs.eeworld.com.cn/thread-513341-1-1.html
STC15F101W
有没有弄出来啊 也想做一个
进行中,模电不怎么样,表示不知道P61的作用是什么?
用示波器看了一下,像是PWM波,可能是调节增益的吧
已解决
已解决
你做好了 啊 效果如何,能测多远,精度呢
你做好了 啊 效果如何,能测多远,精度呢
4-375CM 定距测量0.28cm波动
