stm32图腾柱驱动mos管问题
时间:10-02
整理:3721RD
点击:
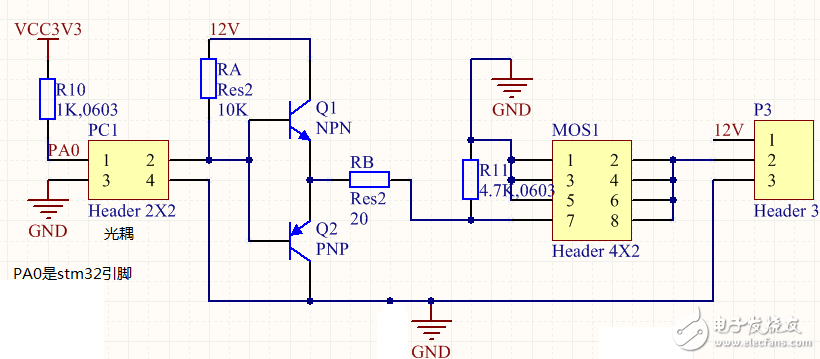
这个电路上电就烧毁Q2的pnp三极管,请高手帮忙分析原因

可能是光耦1导通时光耦出现程电阻,史Q1处于半导通状态,而Q2也是饱和导通导致烧坏Q2,可以换一下其它型号光耦试试
你的12V电压通过Q|和Q2直接对地短路了建设在Q2发射极或极电极串入电阻
看图没有什么问题,仔细查查线路和元件有无错误。
Q1 Q2应该不会同时导通的吧
电阻是图上标注的值,NPN三极管是J3Y ,PNP三极管是2TY,换了好几个PNP三极管了,上电2-3秒就烧掉了
你是指光耦导通不完整吗,这种驱动方法不太好吗?有没有什么比较稳妥的方式推荐
使用图腾柱电路驱动mos管的目的是为了快速翻转,降低mos管翻转期的功耗,mos管是电压控制型,驱动管只是流过其结电容充放电电流和偏置电阻的偏置电流,这个电流瞬时值较大,平均值极小不至于烧驱动管。建议分段检查,能够在几秒中烧坏管子,电流一定在100mA以上。两个驱动管不会同时导通,怀疑mos管栅极漏电?
你可以去掉Q2三极管试试?在光耦再并联一个下拉电阻,
Q1,Q2反了,还有这个图腾柱电路多余,4脚的光隔速度就KHz,后级反应再快受光隔的影响,整体速度也提不高,用一个三极管足够,特殊要求要图腾柱话,这电路也不合适,光隔有0.7Ⅴ左右压降,就算光隔开通,驱动端电压也不为0,找个完善点参考电路,另两个三极管的参数必须匹配,PNP应比NPN稍快,
感谢太子的解答,经过仔细检查,发现R10的电阻焊接的是10k的,导致光耦输出呈现阻态,进而导致Q1.Q2同时导通,烧毁三极管
现将R10更换为2K,电路已经调试OK
谢谢支持。以后大家可以相互交流,相互学习增长知识。
