开箱及简单上手体验
时间:10-02
整理:3721RD
点击:
在前两天我收到了NUCLEO-STM32F412的开发板, 就长下面这个图这个样子啦。

由于这两天学校的事情比较多,以后会常来发帖和大家交流啦。可以看到开发板继承了NUCLEO开发板一贯的白色的阻焊层,蓝色的丝印还是非常漂亮的。可以看到板载的资源其实不多,处理集成了一个ST-LINKV2.1之外,整个板子其实只有三个LED灯和一个USER按键,其他的资源还是比较少的。
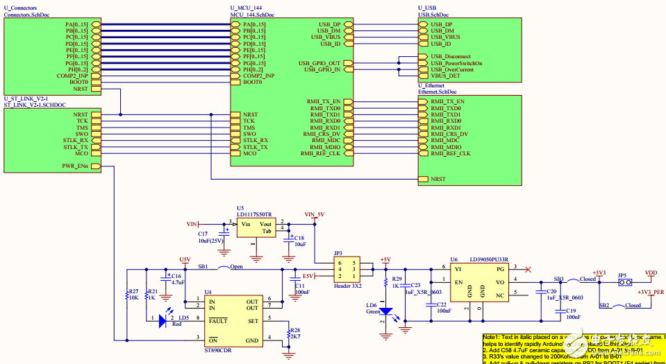
我们可以在ST的官网上下载到NUCLEO-144PIN的电路原理图,如下所示。

可以看到它采用了自顶向下的方法绘制NUCLEO的原理图。
接下来我们介绍一下如何使用STM32CUBEMX这个软件来生成一个工程。
首先我们需要下载好STM32CUBEF4这个软件包,然后选择NEW PROJECT新建一个工程。

对于NUCLEO开发板,ST官方已经给出了完整的支持,我们可以直接选择对应的板子的型号。

在这个界面中我们可以对芯片的各个外设做一些简单的配置以及选择一些中间件加入工程。在配置好后就可以选择生成相应的MDK工程啦。

可以看到生成的代码格式还是非常的整洁的。我们对代码稍作修改就可以让板载的两颗LED灯亮起来啦。效果如图所示:

这次的上手体验就到这里啦,在下一个贴子当中,我计划使用一下芯片的USART以及ADC转换以及DMA等外设模块。

由于这两天学校的事情比较多,以后会常来发帖和大家交流啦。可以看到开发板继承了NUCLEO开发板一贯的白色的阻焊层,蓝色的丝印还是非常漂亮的。可以看到板载的资源其实不多,处理集成了一个ST-LINKV2.1之外,整个板子其实只有三个LED灯和一个USER按键,其他的资源还是比较少的。
我们可以在ST的官网上下载到NUCLEO-144PIN的电路原理图,如下所示。

可以看到它采用了自顶向下的方法绘制NUCLEO的原理图。
接下来我们介绍一下如何使用STM32CUBEMX这个软件来生成一个工程。
首先我们需要下载好STM32CUBEF4这个软件包,然后选择NEW PROJECT新建一个工程。

对于NUCLEO开发板,ST官方已经给出了完整的支持,我们可以直接选择对应的板子的型号。

在这个界面中我们可以对芯片的各个外设做一些简单的配置以及选择一些中间件加入工程。在配置好后就可以选择生成相应的MDK工程啦。

可以看到生成的代码格式还是非常的整洁的。我们对代码稍作修改就可以让板载的两颗LED灯亮起来啦。效果如图所示:

这次的上手体验就到这里啦,在下一个贴子当中,我计划使用一下芯片的USART以及ADC转换以及DMA等外设模块。

