+开箱测试
时间:10-02
整理:3721RD
点击:
11月27日郑州这边虽然是下雪大冬天的,但快递大哥还是把F412试用板送来了,快递大哥辛苦了^_^
废话不多说,先看手册(STM32 Nucleo-144 board User manual –UM1974),通电试一下^_^

通电运行正常,按键也可以转换LED!
在我的电脑里面还可以看到一个1M的移动盘哦

接着再下载范例测试一下
之前我已经安装了STM32Cube MX和F4系列的安装包,所以直接去找范例
打开STM32 Cube MX 然后打开如下路径



打开GPIO 里面的GPIO_IOToggle范例,先点个灯

打开项目之后出现这个,我打开链接去下载,怎么下载不来呢?
但是编译之后结果却是0错误0警告:

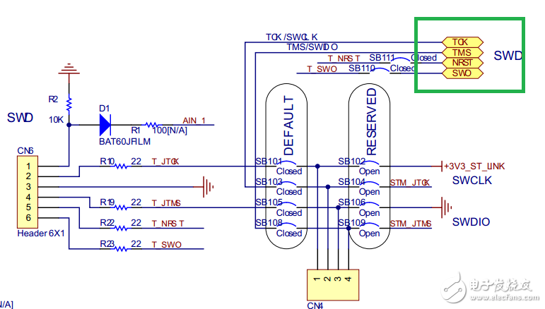
接着查看原理图板子自带的STLINK 和MCU 是直接通过SWD 方式连接的,如图


打开MDK Keil 调试选项,选择ST-Link Debugger,在SW Device里面可以看到已经连接到板子

然后点击下载将代码下载到板子里面,运行视频如下:
在收到板子之后,我就做了这两项试用,都是OK的。剩下的就是做我自己工作上的原型开发测试了,比较激动^_^。后续的我会更新应用到自己工作项目中原型测试的过程,以及过程中遇到的问题。
STM32现在开发起来越来越方便了,初始化代码和项目可以自动生成,各外设都有简单的例程代码,方便参考学习。我最喜欢的这一点,有例程代码可以参考,再加上他们的核心开发板,可以下载到开发板里面演示。真是不错,点个赞!
不好意思,开箱测试写的有点晚,文字描述不是很多,有点匆忙。说点题外话,发两张收到试用板子那两天郑州下雪时的雪景



怎么少了两张图?


