电磁刹车噪音求助
时间:10-02
整理:3721RD
点击:

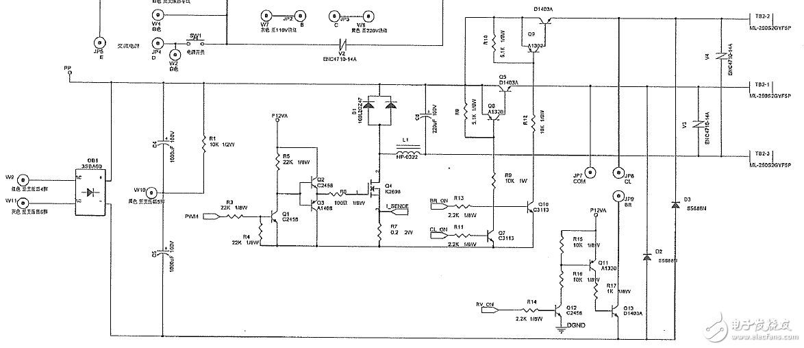
这是公司的一款电磁离合和刹车电子控制电路,现在出现刹车停止位置偏移,并且刹车噪音很大的问题,换一个控制盒就好了,而坏的控制盒有几个了,厂家也倒闭了,自己研究了几天也搞不定,请懂这种控制的兄弟帮下忙,看下是哪里出问题了。COM接BR,TB2-3是离合刹车公共端,TB2-1是离合,TB2-2是刹车。离合24VDC/1.6A/15Ω/38W,刹车24VDC/0.92A/26Ω/22W。
这个电路有些地方看不懂,就是D1那两个二极管,L1,C6是做什么用的,刹车出现噪音和停止位偏移和什么元件相关呢?用万用表量过这些元件都没坏的迹象。先谢过了。
想要积分的才是啊
消灭零回复。
没有解决问题,也是0回复啊
还没搞定,顶贴。
MCU:PIC16F873 dip28
搞定了,R17因为功率富余量太少,烧毁,更换后就好了。封贴。
呵呵呵,不错啊,顶
