基于LabVIEW的现代农业基本信息采集与处理研究
时间:10-02
整理:3721RD
点击:
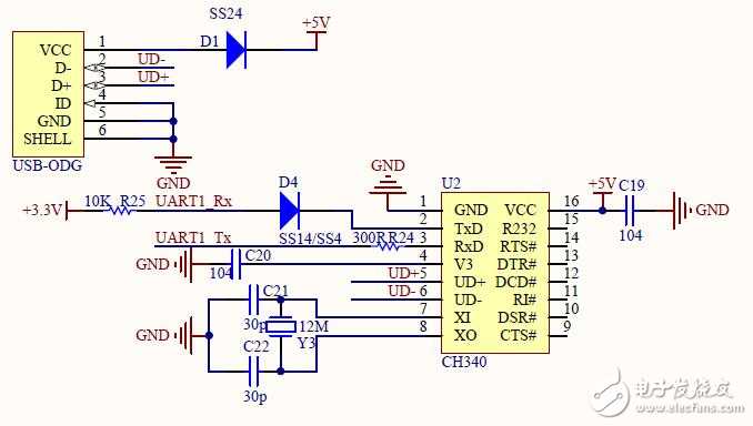
1.原理图



2.DHT11程序





3.USART程序



4.ADC程序



5.工程目录

6.labview前面板

后续更新~



2.DHT11程序





3.USART程序



4.ADC程序



5.工程目录

6.labview前面板

后续更新~
顶。希望小编继续分享。坐等观看
不错的资料 顶一个 感觉如果小编再继续介绍一下各种传感器的资料会更好
谢谢大家的分享。谢谢。
可以希望小编继续分享
绝对滴干货,感谢分享!
这个一定要支持一下,顶
