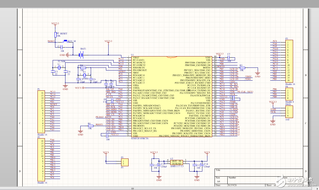
stm32最小系统板



1. 5V的电源线有点细,并且拉的比较长,看能不能调整下
2. MCU芯片的VCC与VSS之间的0.1uf退耦电容最好是放在对应引脚下面
3. BOOT0与BOOT1配置下载模式注意下
4.如果使用JTAG接口调试,注意部分引脚是要接上拉电阻的,具体可以百度下JTAG
5. PCB规则铺铜,地层与其他层间距调宽一点,空间还很大。
我有ZET6的板图
谢谢分享,学习了
你这是用ISIS画的?
1:R4可以不要;
2:电路中的VDD和VSS最好是都接上3.3V和GND;
3:boot的两个脚最好是焊接插针或是电阻选择对应的模式,因为有的时候买的芯片默认屏蔽了swd下载,只能通过串口erase;
4:布板上,晶振最好靠近芯片;
5:芯片的VDD和VSS间跨接电容,布板时靠近芯片
祝小编顺利 祝小编顺利 祝小编顺利
谢谢!1
谢谢!11
一楼好厉害,赞
只能说,看不清图
最好买个板子 看看人家怎么做的
串口使用说明HENHHAO
66666666666666666666666666666
厉害
小编辛苦了,感谢分享。
谢谢分享谢谢分享谢谢分享
谢谢分享谢谢分享 谢谢分享
谢谢分享谢谢分享 谢谢分享
谢谢分享 谢谢分享谢谢分享谢谢分享
谢谢分享 谢谢分享 谢 谢
谢谢分享 谢谢分享 谢 谢
谢谢分享 谢谢分享 分 分
谢谢分享 谢谢分享 享 享
谢谢分享 谢谢分享 谢 谢
谢谢分享 谢谢分享 谢 谢
谢 谢谢分享 谢谢分享 分 分
谢谢 谢谢分享 谢谢分享 享 享
谢谢分 谢谢分享 谢谢分享 谢 谢
谢谢分 谢谢分享 谢 谢
谢谢分谢谢分享 谢 谢
谢谢谢谢 分 分
谢谢 享 享
