帮忙编个程序吧,最好就解释。
时间:10-02
整理:3721RD
点击:
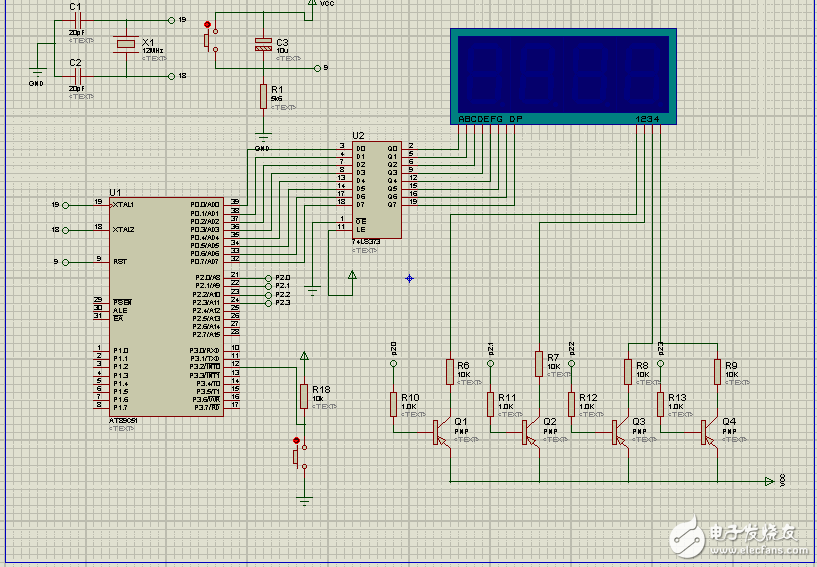
单片机并行口p2+三极管驱动4位数码管的位码,p0口控制段码。动态显示5678,三秒后变成2016.

简单的应用,但是没有免费的
