求助,为什么lcd端口有高低电平变化,却无任何东西显示?
时间:10-02
整理:3721RD
点击:

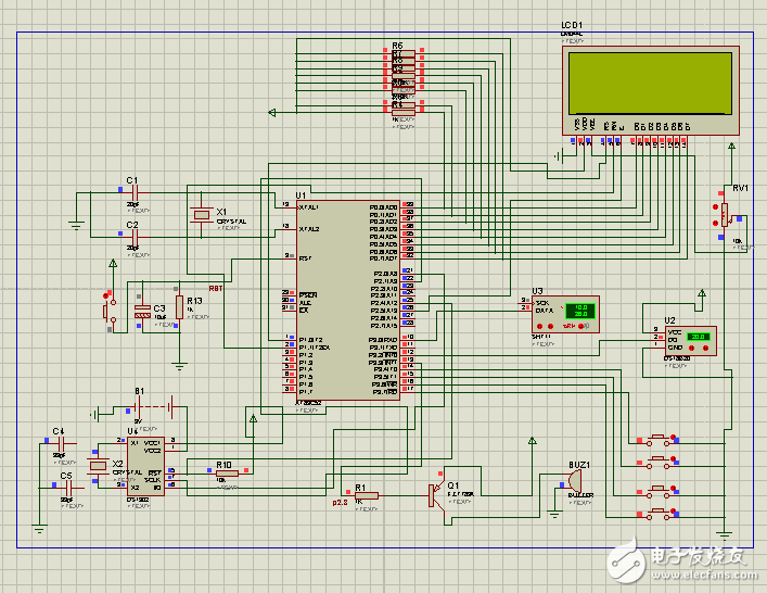
我去,你的电路图有很多没有连接啊!自己看一下晶振的电容,连单片机最小系统都没有画全,程序了,写了没有?
并不是有高低电平就会显示,你的协议还要对

我去,你的电路图有很多没有连接啊!自己看一下晶振的电容,连单片机最小系统都没有画全,程序了,写了没有?
并不是有高低电平就会显示,你的协议还要对