触摸屏控制多个舵机的问题
时间:10-02
整理:3721RD
点击:
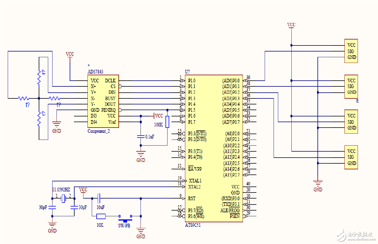
本人大四狗一名,毕设做舵机控制方面的。这是我自己画的一个原理图。左边的那个是触摸屏,右边四个是舵机。谁能帮忙写个程序,触摸屏给个点位信号(x,y),同时控制4个舵机运动(4个舵机转角不同)。
谁能给个建议,C程序。
这是我想的程序编写思路:
(1)、ADS7843给P1.4信号(具体我还暂时没弄懂,假设给的是(X,Y))
(2)、单片机根据(X,Y)给舵机转角命令(PWM_0(a)、PWM_1(b)、PWM_2(c)、PWM_3(d))
(3)、舵机分别执行对应的命令。
现在,我遇到的问题是:因为舵机转角不同要用到不同的定时初始值,而且还要给AD输出一个波。所以,问一下能在一个C文件里实现么,如果不能,是不是一个工程里得有几个C文件,文件该怎么分。
哪位大神能给个建议,能给来个多路PWM控制的程序最好。

一个定时器可以控制多个舵机的。
能给来个C程序么,类似的也行。主要是多舵机分别控制,每个舵机有不同的控制要求。
