自制2.0书架音箱,有电路图
时间:10-02
整理:3721RD
点击:
书架音箱 :
书架箱的工作原理与落式音箱相同。两者在结构及听音环境要求有一定的区别。首先,从外观上看,书架箱体积较小,通常只有普通落地音箱的1/3或1/4般大。与落地音箱不同的另一方面是,书架箱通常只采用两个喇叭单元,高音、低音各一个,而落地音箱通常有三个或以上的喇叭。再次,书架箱由于受尺寸所限,低音单元并不像落地音箱的低音那么大,通常只有6英寸,甚至更小一些。至于书架箱的内里结构,通常只有一个箱室,不像落地箱般单独设置低音声箱。
准备材料:
1.卫星箱两个

2.电源线一条

3.变压器一个,电压交流9V功率8W,外加一个整流桥

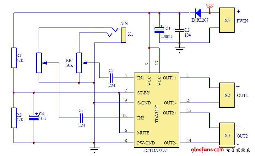
4.功放模块一个,TDA7297芯片

制作步骤:
1.把卫星箱接线柱焊下来

2.这是焊下来的接线柱

3.根据接线柱大小切割万用版

4.万用版打孔,充当挡板用

5.接线,安放变压器和运放模块

6.通电试音

书架音箱优点:
易摆放。由于体积较小,因此摆放时并不像落地箱那么费空间,在今天这个寸土尺金的年代,占用的空间越小越好。 易出好声音。有些音响发烧友,为了得到好声音,专门请声学专家实地测算,提供专业数据,进行改动,更有甚者,把整堵墙都拆来再砌起来……但毕竟这是少数,据笔者了解,许多消费者在购买音响后,并不想对原有的听音环境作较大的改动。书架箱在小的听音环境下,经调校后都能取得七八分效果,而落地箱则不易。 擅长播柔和音乐之韵味。每件器材都有其最擅长一面,对书架箱而言,牺牲了部分低音,从而主攻高音及中低音。因此,通常书架箱之高音及中低音是落地音箱所不能及的。书架箱在播放低频并不是很多的音乐如人声、弦乐、小提琴时,能得到较佳的听觉效果。
电路图下载:

稍后会有试音视频,敬请期待~~~~
书架箱的工作原理与落式音箱相同。两者在结构及听音环境要求有一定的区别。首先,从外观上看,书架箱体积较小,通常只有普通落地音箱的1/3或1/4般大。与落地音箱不同的另一方面是,书架箱通常只采用两个喇叭单元,高音、低音各一个,而落地音箱通常有三个或以上的喇叭。再次,书架箱由于受尺寸所限,低音单元并不像落地音箱的低音那么大,通常只有6英寸,甚至更小一些。至于书架箱的内里结构,通常只有一个箱室,不像落地箱般单独设置低音声箱。
准备材料:
1.卫星箱两个

2.电源线一条

3.变压器一个,电压交流9V功率8W,外加一个整流桥

4.功放模块一个,TDA7297芯片

制作步骤:
1.把卫星箱接线柱焊下来

2.这是焊下来的接线柱

3.根据接线柱大小切割万用版

4.万用版打孔,充当挡板用

5.接线,安放变压器和运放模块

6.通电试音

书架音箱优点:
易摆放。由于体积较小,因此摆放时并不像落地箱那么费空间,在今天这个寸土尺金的年代,占用的空间越小越好。 易出好声音。有些音响发烧友,为了得到好声音,专门请声学专家实地测算,提供专业数据,进行改动,更有甚者,把整堵墙都拆来再砌起来……但毕竟这是少数,据笔者了解,许多消费者在购买音响后,并不想对原有的听音环境作较大的改动。书架箱在小的听音环境下,经调校后都能取得七八分效果,而落地箱则不易。 擅长播柔和音乐之韵味。每件器材都有其最擅长一面,对书架箱而言,牺牲了部分低音,从而主攻高音及中低音。因此,通常书架箱之高音及中低音是落地音箱所不能及的。书架箱在播放低频并不是很多的音乐如人声、弦乐、小提琴时,能得到较佳的听觉效果。
电路图下载:

稍后会有试音视频,敬请期待~~~~
期待中
很详细,想试制
做好送我一个吧,没太多时间弄这些东西了!
顶起来!
有图有真相,顶一个
这个牛逼了。 好东西、、。、、、、
0....
变压器小了。。
谢谢分享。
这个很好噢
感谢分享
有同感~!
好东西
这个只有10W左右的功率,小了点呀!
好东西
音箱 相关文章:
