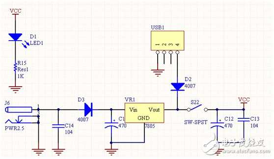
求大神解答这个电路的元件的作用
时间:10-02
整理:3721RD
点击:
求大神解答这个电路的元件的作用,开关右边的电路有什么用,还有左上角的电路有什么用,还有那个j6的作用。大神求教


j6是个插头,接电源的,左上角的是电源指示灯
开关右边就是个滤波电路
