有木有大神能帮忙写下单片机程序的。。
时间:10-02
整理:3721RD
点击:
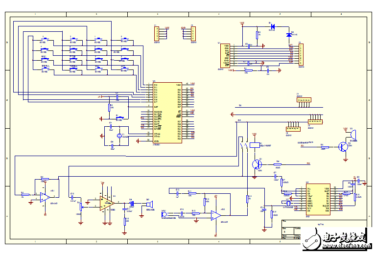
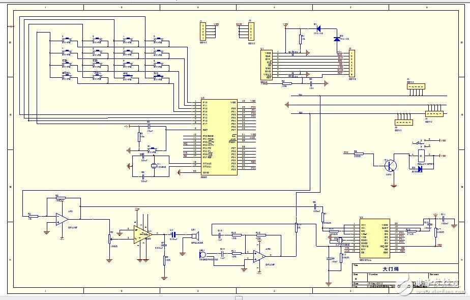
一个关于楼宇门禁对讲的程序~该系统分为一个大门端和一个住户端。电路图如图片所示~要求在大门端能输入密码打开大门,输入门号能选通住户端跟住户进行通话,然后住户可以开门。2个电路都是用的4*4矩阵键盘,LCD5110电路。以及MT8888的DTMF芯片来作为接收发射模块。跪求大神帮忙弄下程序


...这么直接求,谁会花几天功夫弄。
楼上说的有道理啊!
有硬件了吗?
硬件有了,就是程序需要指导·~~~
