新手问一个问题。。
时间:10-02
整理:3721RD
点击:
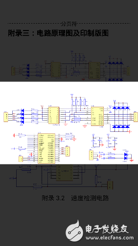
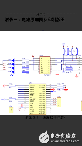
这个电机驱动电路里面的模块叫什么名字。就是那个引脚是ch3en,ch3int...的那个模块。有同学解答吗


第二个图片是放大了的图
521-4思路四路光耦隔离 后面应该是LM298N
