DXP画的电路图,求大神看看有没有什么错误。
时间:10-02
整理:3721RD
点击:
第一次制作,怕会有错误,发上来让大家 看看有错误没,可以指点一下,避免板做出来再改就麻烦了。
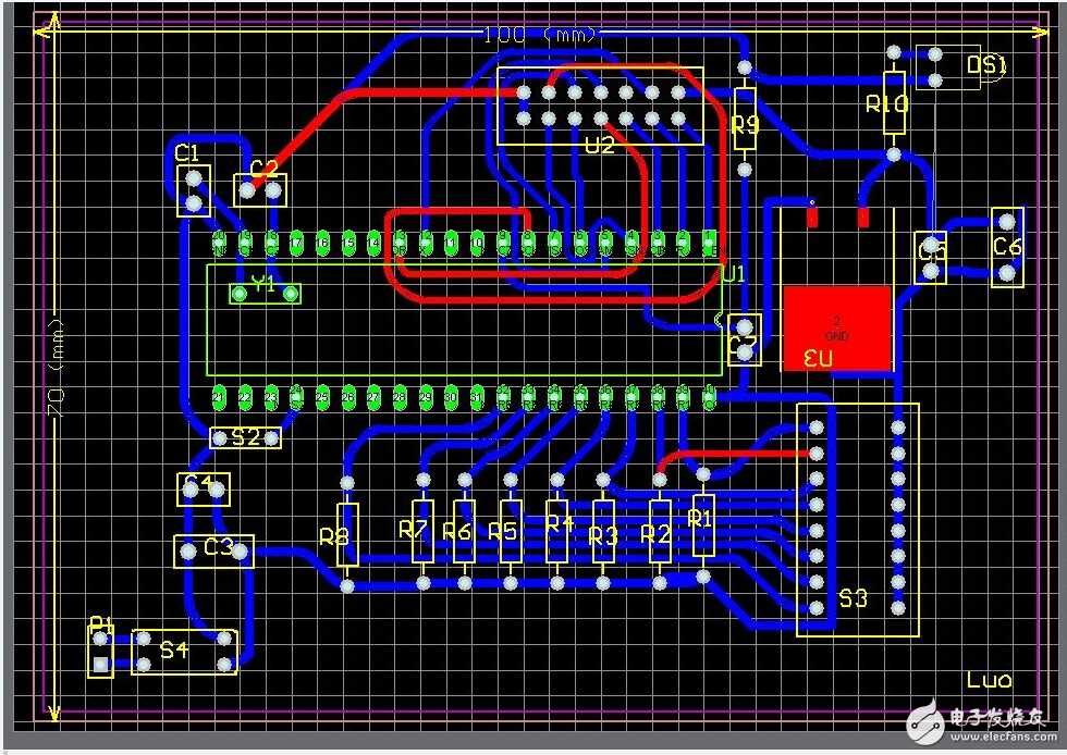
U2是NRF905无线模块,淘宝有卖,就没自己做了。红色U3的贴片是1117转换芯片。
有两张电路图。一个主机,一个从机,实现的是无线呼叫的功能,从机呼叫时,传输地址码并发送,主机接收有警报声和显示地址。
还有我们平时自己制作电路板焊盘的大小及孔径大小是多少呢?我这布线的宽度够 了吗?

U2是NRF905无线模块,淘宝有卖,就没自己做了。红色U3的贴片是1117转换芯片。
有两张电路图。一个主机,一个从机,实现的是无线呼叫的功能,从机呼叫时,传输地址码并发送,主机接收有警报声和显示地址。
还有我们平时自己制作电路板焊盘的大小及孔径大小是多少呢?我这布线的宽度够 了吗?

主机pcb

论坛里有专门的PCB方面的论坛,咱这不一定有人帮你看呀
