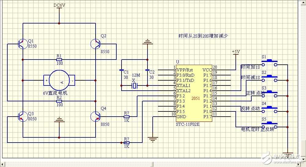
单片机控制直流电机正反转
时间:10-02
整理:3721RD
点击:
哪位大侠帮我看看,这个功能能不呢过用STC11F02E来实现,如果能的话可以帮我写一个单片机程序吗?

按一下增加1S 增加到20S后返回到1S

这也求程序,下点功夫 好吗
问题是我这功夫不知从哪里下呢
谢谢小编分享
求同样的问题的答案!
不懂,看看先。多多支持,以后学习
呵呵,学习学习
谢谢提供,辛苦啦!
你搜一下步进电动机看一下~~
