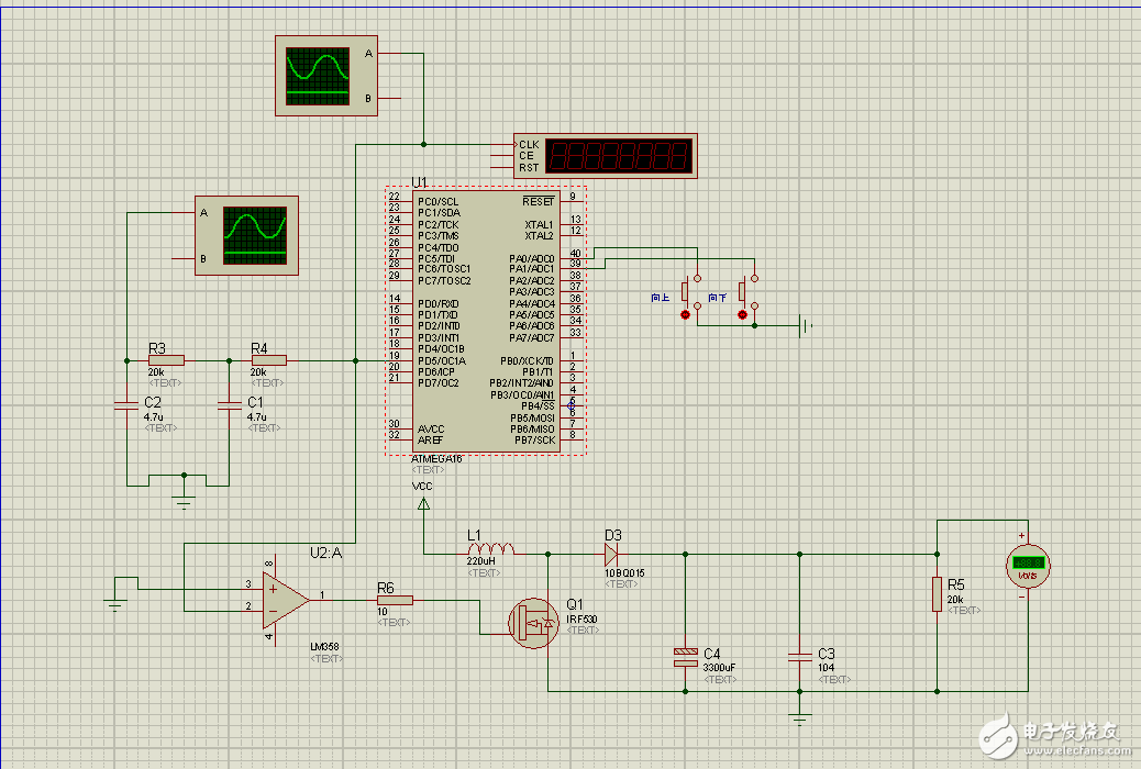
5v升压电路,这样对不,哪里出现问题了~初学者,请教一下
时间:10-02
整理:3721RD
点击:
这样升压不行吗?,是不是PWM波驱动不了mosfe管


LZ的想法有创造性!
大部分用这种方法进行的仿真都会遇到这样的问题。
建议LZ找一个DC/DC芯片,如果有SPICE模型,看看人家的模型是怎么做的。
另外,用单片机做DC/DC控制是不合理的,因为Vcc上会有很大的干扰,如果这个干扰造成软件崩溃,则对系统来说,带来的后果可能是灾难性的。
好家伙……………………
不能用DC/DC芯片,老师给的小课题是这样要求。主要是搞一个通过单片机产生PWM,把18V转成35~45可调升压。现在没什么头绪。请问你有什么见解不,急用,求求求求~~~~~~
把网友的建议反馈给老师,看老师是否还坚持要做这个课题。
2楼的建议是说如何构建你的仿真模型,不是劝你用DC/DC芯片。
