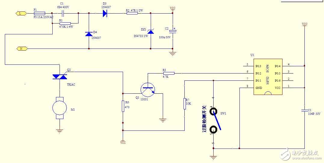
求高手分析一下,这个电路为什么上电三极管Q1会炸掉。
时间:10-02
整理:3721RD
点击:
百思不得其解。急,求高手分析一下,这个电路接220V电,三极管Q1会立即炸掉,是什么原因造成的,该怎么解决?


这个电路怎么看都不想220v的电路啊。像是24伏电路啊
不好意思我看错了,我只看控制回路了,
额 炸掉了。建议先从低压开始 玩220v就是在拿命玩啊。上面都是废话 我不会。
稳压电路这么搞你确定行?280v左右电压到5.1v。确定你选的稳压管跟电阻能吃的消。
看看,学习学习
本电源设计的时候,没有给可控硅一个触发电路,所以导致有220V通过可控硅流到三极管,导致烧坏,你可以按照以下图,改动一下http://wenku.baidu.com/view/f374841d10a6f524ccbf85a1.html
第一:你的M是交流的 没串联到L--N里;第二对于M为感性物件,最好加R-C。
看错了 ,建议:1.M旁边加RC 2.查看电源电压
