ISD1730
时间:10-02
整理:3721RD
点击:
ISD1730电路中的那么多地,能不能共在一起呀?各位大哥
你不共在一起,你想怎么接?
大哥,我的意思是电路图里不是有什么模拟地,数字地吗?这些地要接在一起吗?我是都接在一块了,可就发不出声,就那LED灯在亮,还望指教
哦,谢谢大哥,那我检查一下电路吧
把图贴上来看一下
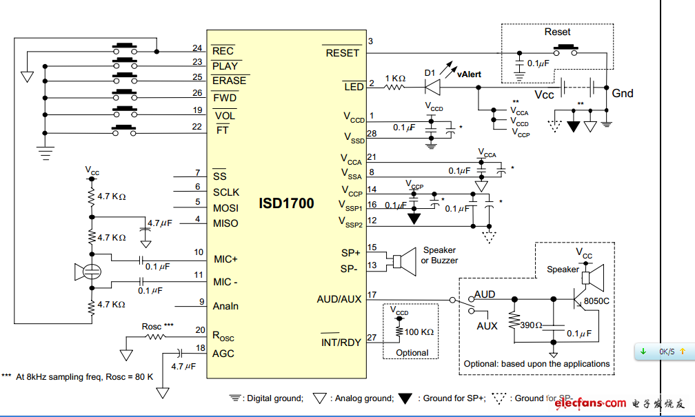
这是ISD1730数据手册上的一个图,望指教

我也不能工作
同求
积极急急急
看资料图右上,这几个地是接在一起的。看看是否接线有误。
模拟地和数字地接到一块儿 我的就能出声 再好好查查看是否焊接有问题
