功放输出滤波电感发烫(TPA3116 slave模式)
时间:10-02
整理:3721RD
点击:
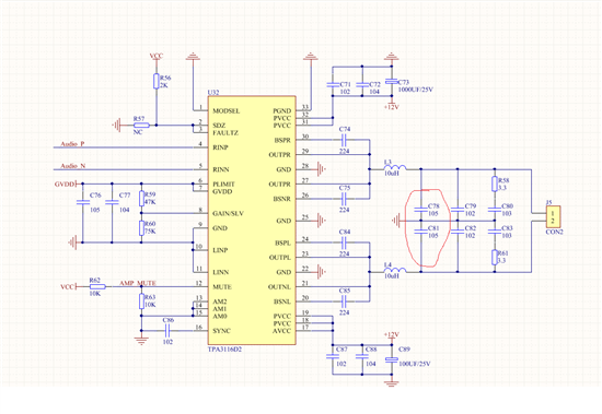
我采用技术手册中的参考应用电路。在slave模式下,通电一会滤波电感发热很厉害。
如果去掉1uF的接地电容后,不会产生这个现象。
重新调整电容在104到106之间试了四组值均会出现。且发现容值越小发热越厉害。
谁能帮忙分析下,为什么?

电感发热一般是由于电感的DCR造成的,请问此值是多少? 有尝试过换电感试下吗
我是在,空载不接喇叭的情况下L3,L4也会发烫。应该跟DCR关系不大。还是怀疑LC滤波自激振荡造成。有百度类似问题别人说可能是电感的质量问题,数字功放对LC滤波电感要求很高,我是用普通的功率电感。请问会有这类情况吗?
电容改小会影响Q值,Q值变小损耗变大,损耗多电感发热
在后续的示波器观察中已找到原因。
测到PWM的频率是120K,由于调制的频率过低,会在滤波电感,以及105接地电容,自激振荡。
按照技术手册,AM0,AM1,AM2都置低时,脉冲调制的频率应该是为400k。
目前未发现脉冲频率变低的原因,请指教!
