关于DRV603供电问题!
时间:10-02
整理:3721RD
点击:
大家好!
最近在调一款音频电路发现一个问题希望大家帮我看下是哪里的问题!现象是这样的:DRV603用3.3V供电没有问题,同样的配置用5V供电就不行了,没有声音输出,要把DRV603的供电断开在重新上电才行,也就是DRV603不能和系统一起上电,3.3V就没问题,看了手册5V供电是没有问题的,配置上好像没不用变,希望大家帮我看下,先谢谢啦!
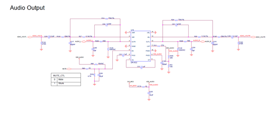
图纸如下!图纸上的DRV632实际是用的DRV603。

电源变化, 特别关注控制信号的变化, 比如 EN 脚的电压会不会变成无效了
谢谢你的提醒,我又把手册看了一遍找到问题了,就是EN脚高电平过低导致的,我的使能控制信号是3.3V,经过分压到EN脚只有2.7V了,高电平低于电源的60%,
现在把他调到3.3V就好了,还是有个疑问为什么之前重新上电就行!
