求助LM3410驱动问题
时间:10-02
整理:3721RD
点击:
使用LM3410出现电流出不来情况,具体SW引脚波形如下

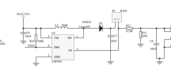
具体电路如下

R15短接,后级电路不焊,目前输出电流达到100MA,要求输出电流达到500mA,FB点电压65MV,问电流上不去原因。
您好,这张原理图应该是手册或EVM上截图出来的,您自己设计的时候,需要主要元器件的布局layout, 如果layout不好也有可能出现此问题
实际原因是什么,我电感和芯片正反贴,板子体积受限,目前情况电流出不来
Hi
将FB电压的波形测试一下传上来看一下?或许你看到的是不稳定的。
如果你是4个LED(Vf=3.6V), 而输入是3.8V, 芯片是不足以输出500mA, 或者你将sense电阻加大使得LED电流为200mA,看看能否稳定?
同时你需要注意layout, 输入电容需要尽量靠近电感输入端,功率回路尽量小。
今天进行测试,单片机未工作,即PWM为高,加电后芯片直接冒烟,原先我用的61169你说的不能满足要求,推荐的3410现在也说电流拉不出来……


将PWM频率调到1.2M,单片机未工作时,加上负载上电芯片直接烧毁,将PWM频率调到500HZ实际测试波形如下


