LM3409,24V->7V正常,24V->7V不正常

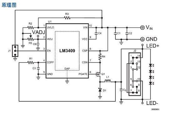
您好,按照datasheet中的参考电路(如贴中电路所示),我采用LM3409MYX芯片设计了一块驱动板,原理图跟
上图一样。设计电压输入为24V,负载只接一只LED灯,规定开路输出电压VO=7V,最大输出电流135mA,设定
ΔiLED=40mA,fSW=500KHZ。元器件选型如下:C1=0.1UF(50V), C2=0.1UF(50V), C3= 470PF(50V),C4=1UF(16V),
L1=220UH, R1=14K, R2=6.98K,R3=49.9K,R5=250K可调, D1为SR560,Q1为ZXMP7A17。
实验发现,当输入电压为12V时,输出电流符合设定,且各方面都正常。但是输入电压为24V时,发现即使
3409的管脚EN为低电平(3409不使能)也有输出电流,且输出恒为74mA左右,置EN为高后,电位器调节不起作
用。请问这是什么问题呢?输入电压6V-42V应该都可以的,电容问题?电感问题?输入输出电压差太大?
麻烦尽快给点建议,很急的~~~谢谢
EN为低电平时可以测试下一PGATE引脚的电平,如果电平接近VIN,那可能是Q1的问题。
建议在您的电路中将以C1+C1取值1uF~2.2uF, C5取0.1uF陶瓷电容。
请将您的芯片更换掉看看,看起来像是芯片坏掉了,因为EN已经失去控制能力了,而MOS管70V/3.7A不容易损坏。
在您的设计中采用12V输入时电感的峰值电流和24V输入时的峰值电流差不多,都是175mA左右,所以只要您的电感选择250mA以上的饱和电流都是没有问题的。
当输入电压是12V时,实际频率大约在257kHz, 在24V时才是500kHz, 而转换的负载是一样时,后者引起输入电压的波动比较大,所以建议增加输入电容容值。(输入电压通过电源供应器,软开关控制)
您们好!谢谢你们这么快的回复!
我是反复(轮流)多次用12V输入电压与24V输入电压分别进行测试的。所有12V都正常,24V都不正常。
EN为低电平时PGATE引脚的电平为2.58V,为高电平时为3.5V。所以EN为低电平时LED灯也是亮的?
我把C1(0.1uF)电容去掉后,只保留C2=4.7uF, 问题还是存在的。芯片应该没坏吧,因为在12V电压没有问题,只在24V下才有问题。
希望你们继续支持下~~~
正常情况下PGATE的信号应该在VIN和VCC之间跳变,当EN为低时应该等于VIN。
2.58V显然是有问题,这会让Q1导通产生漏电。此外将近20V的VGS压降很可能已经损坏了Q1。
您如果方便可否用示波器抓一下CSN和PGATE的波形(12V和24V下的)。
您的意思是否是用12V供电,多个板子测试都是没有问题的,但是一旦用到24V, 所有的板子测试都存在问题? 另外请确认一下12V/24V两供电情况下Vcc电压是否是6V? 以及12V/24V两供电情况下EN为0V时VCC的电压?
谢谢耐心的回复!
我有几块同样的PCB板都是同样的问题。
现在在24V供电状态下,EN低电平时Vcc电压为19.28V,EN高电平时Vcc电压为18.41V。
现在在12V供电状态下,EN低电平时Vcc电压为12.05V,EN高电平时Vcc电压为6.309V。
请帮忙分析一下,谢谢支持!
用12V供电,多个板子测试是没有问题的。一旦用到24V就有问题。
C4耐压不够,请选用25V耐压的,并适当增大容值到2.2uF,以抵消derating的影响。
C4确实过压了,导致VCC电压异常,如上,选择25V耐压的,更换之后如果仍然异常,芯片可能就坏了,需要更换。
谢谢~
你好,手头没有2.2uf, 25V的,也没有0.1uF,25V的,我刚用4.7uF,50V换掉0.1uF,16V,用12V供电时3409不能工作,重新换回来后,用12V供电又正常了。奇怪啊~~~Q1没问题,我测试过了。难道真是我买的这些3409有问题啊~~~几块板子都一样的问题。
C4有可能影响电流采样,见数据手册14页右半第四段,所以也不宜过大。
就目前您的测试来看可能还是C4取值的问题,如果没有合适的电容可以串联两个1u16V的暂时试一下。
实在不行,只能先把输入的24V转为12V,这样VGS的压降也不大,可能更好一点。
正常情况下Q1导通时VGS的压降应该是6V,和供电电压无关。
如果您之前不是找TI代理商购买的话,建议您重新购买芯片验证,始终觉得芯片存在质量上的问题。 另外之前有个问题回复错误,VCC电压定义是:VIN pin voltage - VCC pin voltage ,The LM3409/09HV contains an internal linear regulator where the steady state VCC pin voltage is typically 6.2V below the voltage at the VIN pin. 即实际上C4的电压是6.2V左右, VCC电压实际上是Vin减去6.2V. 所以您之前测试到的VCC电压是正常的。
附件是TI(原国半)在中国是代理商,其中只有e络盟可以小批量购买(只买几片).
是的,C4耐压应该是够的,抱歉和之前一个问题搞混了。
之前你提到“EN为低电平时PGATE引脚的电平为2.58V,为高电平时为3.5V。”由于驱动的供电轨分别为VIN和VCC,所以PGATE存在漏电通路。
您好!
PGATE存在漏电通路是芯片LM3409的问题吗?还是需要加一些外围电路防止漏电?如何防止漏电(防漏电电路怎么设计)?
这个代表芯片的PGATE控制出现问题,是芯片问题,所以才让你重新购买芯片确认。
好的,非常感谢您的帮助!下一步会重新买芯片做下实验。
最后再确认一下,EN管脚悬空会不会造成PGATE漏电呢?
因为前面的实验EN管脚要么悬空接高电平,另外我还发现上电瞬间负载LED灯会偶尔闪烁一下,这估计也应该跟漏电有关~
EN的功能是大于1.74V启动芯片,小于0.5V关断芯片,因为芯片内部没有上拉电阻的设计,所以没有悬空的应用。从您的描述看EN电路已经异常了,这个确有可能引起PGATE异常。

谢谢!
你好,如上图所示,我是利用光耦NEC2501来控制LM3409的关断。VIN为输入电压(12V)。理论情况下,IO口为高时,光耦3、4脚导通,即LM3409的EN为高,LM3409工作。IO口为低时,光耦3、4脚不导通,即LM3409的EN为为悬空,LM3409不工作。
现在出现的问题是当IO口为低时,LM3409有时也是工作的,就是存在漏电的情况。我把D3去掉问题还存在。不知道如何解释。
你的这个这个控制不是很好,原因在于EN的控制并不符合大于1.74V启动芯片,小于0.5V关断芯片。
当IO输入高,光耦输出导通,EN上会获得分压,此电压大于1.74V,芯片工作正常。
当IO输入,光耦理论输出不导通,但是二极管都存在漏电流特性,除非这个漏电流在R12和二极管上产生的电压小于0.5V, 可满足EN低控制,如果完全没有漏电流,相当于输出开路,EN悬空,并不能达到EN输入低控制。
.
建议你直接用高低电平控制ON/OFF看一下效果。
其次之前提到的上电瞬间负载LED灯会偶尔闪烁一下,可能的原因是你的控制芯片在初始化时间IO口电平变化引起的,请确认。
谢谢您!漏电问题解决了
~漏电原因就在于发光二极管D3,把位置换下就可以了。
12V与24V输入下都能工作,但是输出的电流范围不一样。12V输入电压下最大输出电流大些。12V输入下达到了我需求的电流范围。请问正常吗?
见datasheet: www.ti.com.cn/.../lm3409.pdf 第六页第三第四图,输入电压与LED电流的关系,输入电压越大,LED电流会略微有所偏高。 所以不同输入电压下,最大输出电流会有所差异,这个差异比较小,请确认你的现象是否反掉了?
